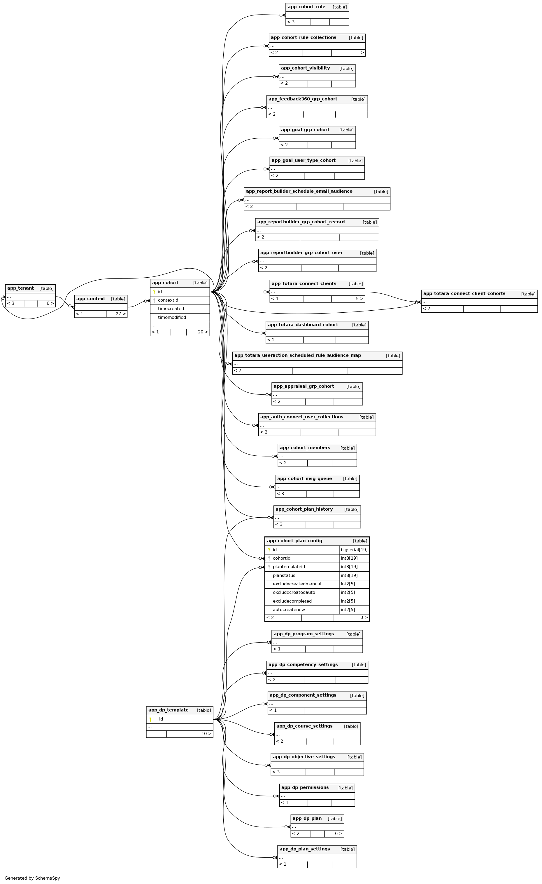
Columns
| Column | Type | Size | Nulls | Auto | Default | Children | Parents | Comments | |||
|---|---|---|---|---|---|---|---|---|---|---|---|
| id | bigserial | 19 | √ | nextval('app_cohort_plan_config_id_seq'::regclass) |
|
|
|||||
| cohortid | int8 | 19 | null |
|
|
||||||
| plantemplateid | int8 | 19 | null |
|
|
||||||
| planstatus | int8 | 19 | null |
|
|
||||||
| excludecreatedmanual | int2 | 5 | 1 |
|
|
||||||
| excludecreatedauto | int2 | 5 | 1 |
|
|
||||||
| excludecompleted | int2 | 5 | 1 |
|
|
||||||
| autocreatenew | int2 | 5 | 0 |
|
|
Indexes
| Constraint Name | Type | Sort | Column(s) |
|---|---|---|---|
| app_cohoplanconf_id_pk | Primary key | Asc | id |
| app_cohoplanconf_coh_ix | Performance | Asc | cohortid |
| app_cohoplanconf_pla_ix | Performance | Asc | plantemplateid |

