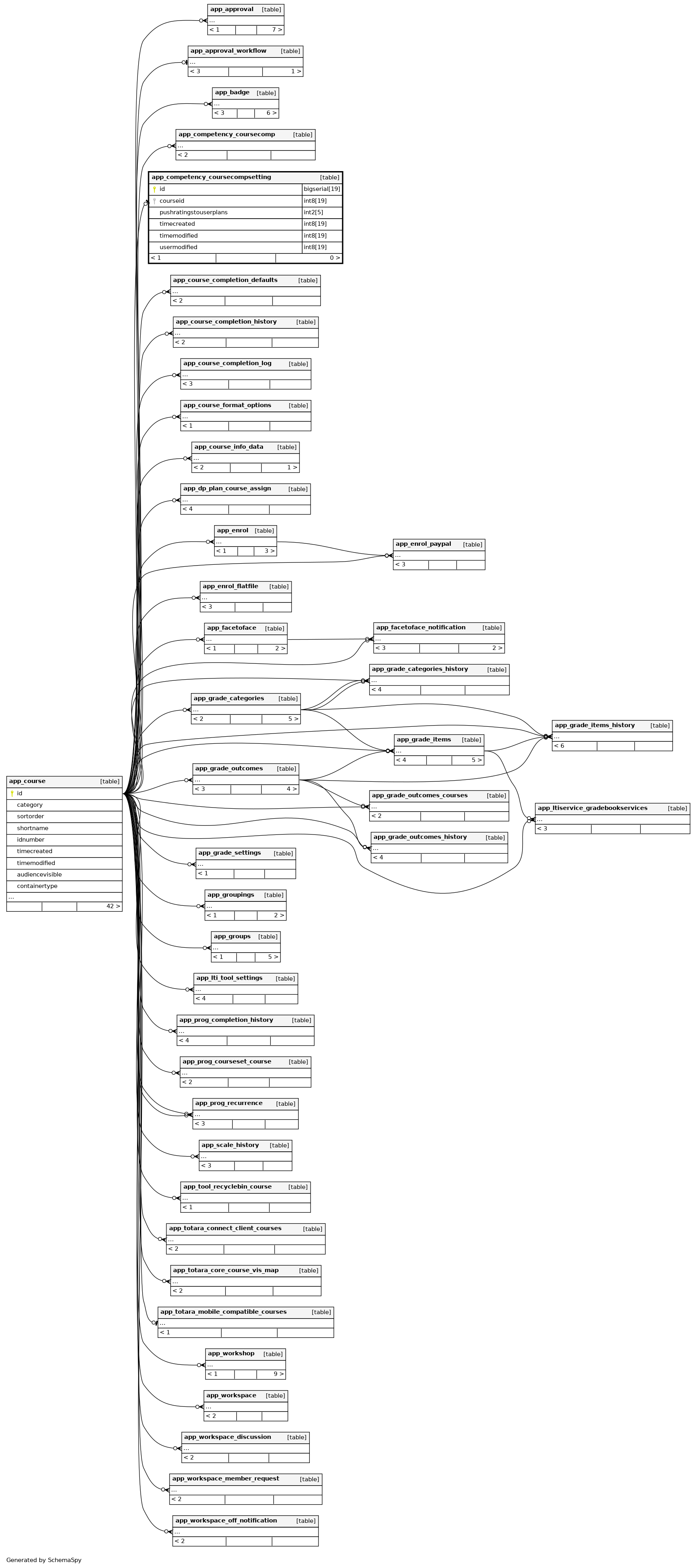
Columns
| Column | Type | Size | Nulls | Auto | Default | Children | Parents | Comments | |||
|---|---|---|---|---|---|---|---|---|---|---|---|
| id | bigserial | 19 | √ | nextval('app_competency_coursecompsetting_id_seq'::regclass) |
|
|
|||||
| courseid | int8 | 19 | null |
|
|
||||||
| pushratingstouserplans | int2 | 5 | √ | null |
|
|
|||||
| timecreated | int8 | 19 | null |
|
|
||||||
| timemodified | int8 | 19 | null |
|
|
||||||
| usermodified | int8 | 19 | √ | null |
|
|
Indexes
| Constraint Name | Type | Sort | Column(s) |
|---|---|---|---|
| app_compcour_id_pk | Primary key | Asc | id |
| app_compcour_cou_uix | Must be unique | Asc | courseid |

