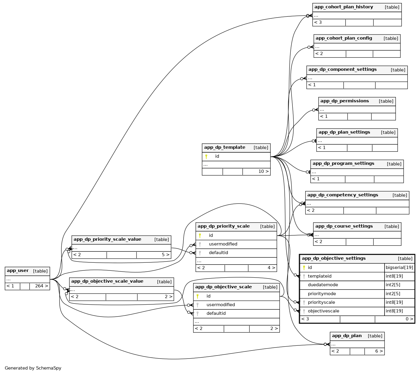
Columns
| Column | Type | Size | Nulls | Auto | Default | Children | Parents | Comments | |||
|---|---|---|---|---|---|---|---|---|---|---|---|
| id | bigserial | 19 | √ | nextval('app_dp_objective_settings_id_seq'::regclass) |
|
|
|||||
| templateid | int8 | 19 | null |
|
|
||||||
| duedatemode | int2 | 5 | 0 |
|
|
||||||
| prioritymode | int2 | 5 | 0 |
|
|
||||||
| priorityscale | int8 | 19 | √ | null |
|
|
|||||
| objectivescale | int8 | 19 | √ | null |
|
|
Indexes
| Constraint Name | Type | Sort | Column(s) |
|---|---|---|---|
| app_dpobjesett_id_pk | Primary key | Asc | id |
| app_dpobjesett_obj_ix | Performance | Asc | objectivescale |
| app_dpobjesett_pri_ix | Performance | Asc | priorityscale |
| app_dpobjesett_tem_ix | Performance | Asc | templateid |

