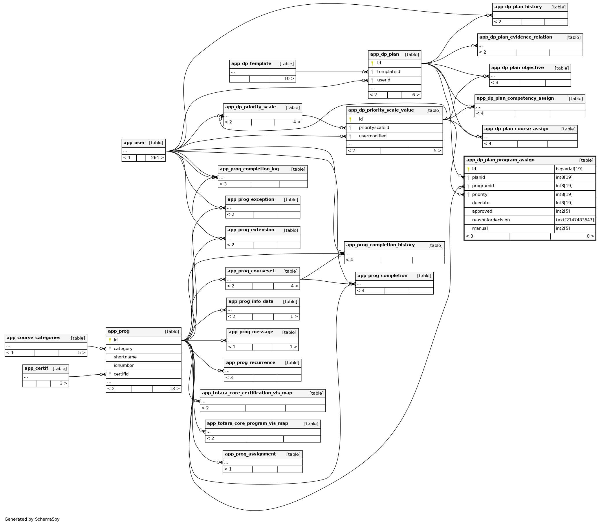
Columns
| Column | Type | Size | Nulls | Auto | Default | Children | Parents | Comments | |||
|---|---|---|---|---|---|---|---|---|---|---|---|
| id | bigserial | 19 | √ | nextval('app_dp_plan_program_assign_id_seq'::regclass) |
|
|
|||||
| planid | int8 | 19 | null |
|
|
||||||
| programid | int8 | 19 | null |
|
|
||||||
| priority | int8 | 19 | √ | null |
|
|
|||||
| duedate | int8 | 19 | √ | null |
|
|
|||||
| approved | int2 | 5 | 0 |
|
|
||||||
| reasonfordecision | text | 2147483647 | √ | null |
|
|
|||||
| manual | int2 | 5 | 0 |
|
|
Indexes
| Constraint Name | Type | Sort | Column(s) |
|---|---|---|---|
| app_dpplanprogassi_id_pk | Primary key | Asc | id |
| app_dpplanprogassi_pla_ix | Performance | Asc | planid |
| app_dpplanprogassi_plapro_uix | Must be unique | Asc/Asc | planid + programid |
| app_dpplanprogassi_pri_ix | Performance | Asc | priority |
| app_dpplanprogassi_pro_ix | Performance | Asc | programid |

