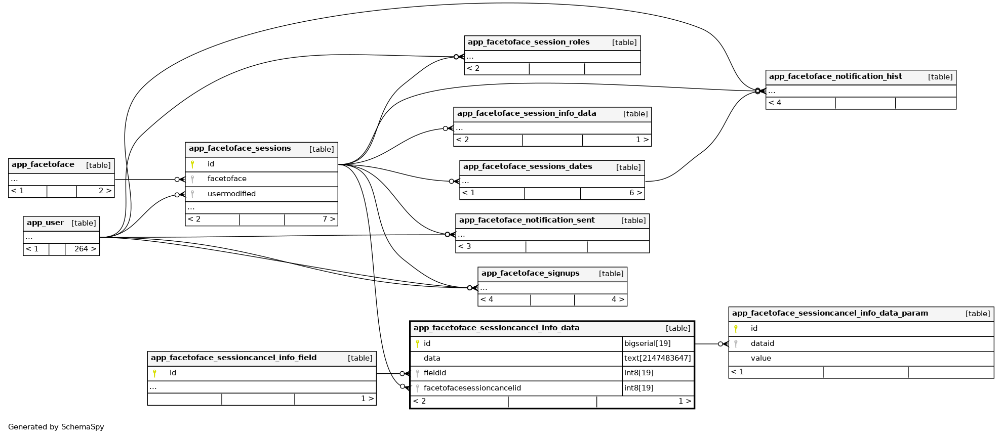
Columns
| Column | Type | Size | Nulls | Auto | Default | Children | Parents | Comments | |||
|---|---|---|---|---|---|---|---|---|---|---|---|
| id | bigserial | 19 | √ | nextval('app_facetoface_sessioncancel_info_data_id_seq'::regclass) |
|
|
|||||
| data | text | 2147483647 | √ | null |
|
|
|||||
| fieldid | int8 | 19 | null |
|
|
||||||
| facetofacesessioncancelid | int8 | 19 | null |
|
|
Indexes
| Constraint Name | Type | Sort | Column(s) |
|---|---|---|---|
| app_facesessinfodata_id2_pk | Primary key | Asc | id |
| app_facesessinfodata_fac2_ix | Performance | Asc | facetofacesessioncancelid |
| app_facesessinfodata_fie2_ix | Performance | Asc | fieldid |
| app_facesessinfodata_fief2_uix | Must be unique | Asc/Asc | fieldid + facetofacesessioncancelid |

