Columns
| Column | Type | Size | Nulls | Auto | Default | Children | Parents | Comments | |||||||||||||||
|---|---|---|---|---|---|---|---|---|---|---|---|---|---|---|---|---|---|---|---|---|---|---|---|
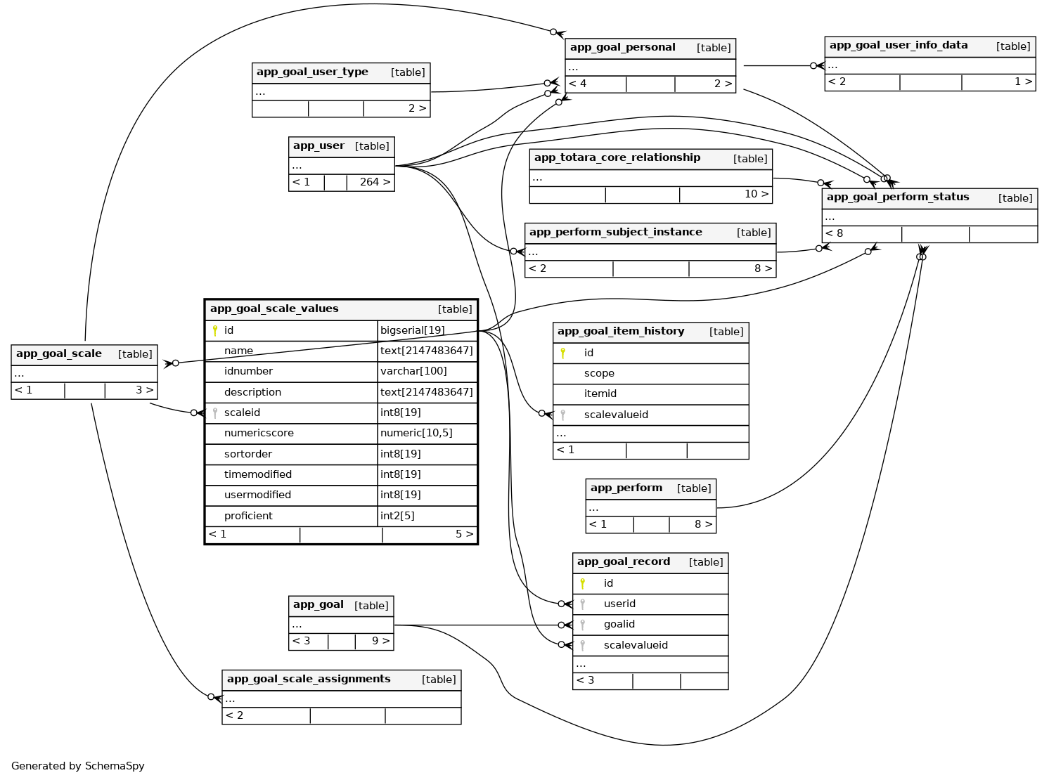
| id | bigserial | 19 | √ | nextval('app_goal_scale_values_id_seq'::regclass) |
|
|
|||||||||||||||||
| name | text | 2147483647 | null |
|
|
||||||||||||||||||
| idnumber | varchar | 100 | √ | null |
|
|
|||||||||||||||||
| description | text | 2147483647 | √ | null |
|
|
|||||||||||||||||
| scaleid | int8 | 19 | null |
|
|
||||||||||||||||||
| numericscore | numeric | 10,5 | √ | null |
|
|
|||||||||||||||||
| sortorder | int8 | 19 | null |
|
|
||||||||||||||||||
| timemodified | int8 | 19 | null |
|
|
||||||||||||||||||
| usermodified | int8 | 19 | null |
|
|
||||||||||||||||||
| proficient | int2 | 5 | 0 |
|
|
Indexes
| Constraint Name | Type | Sort | Column(s) |
|---|---|---|---|
| app_goalscalvalu_id_pk | Primary key | Asc | id |
| app_goalscalvalu_idn_ix | Performance | Asc | idnumber |
| app_goalscalvalu_sca_ix | Performance | Asc | scaleid |

