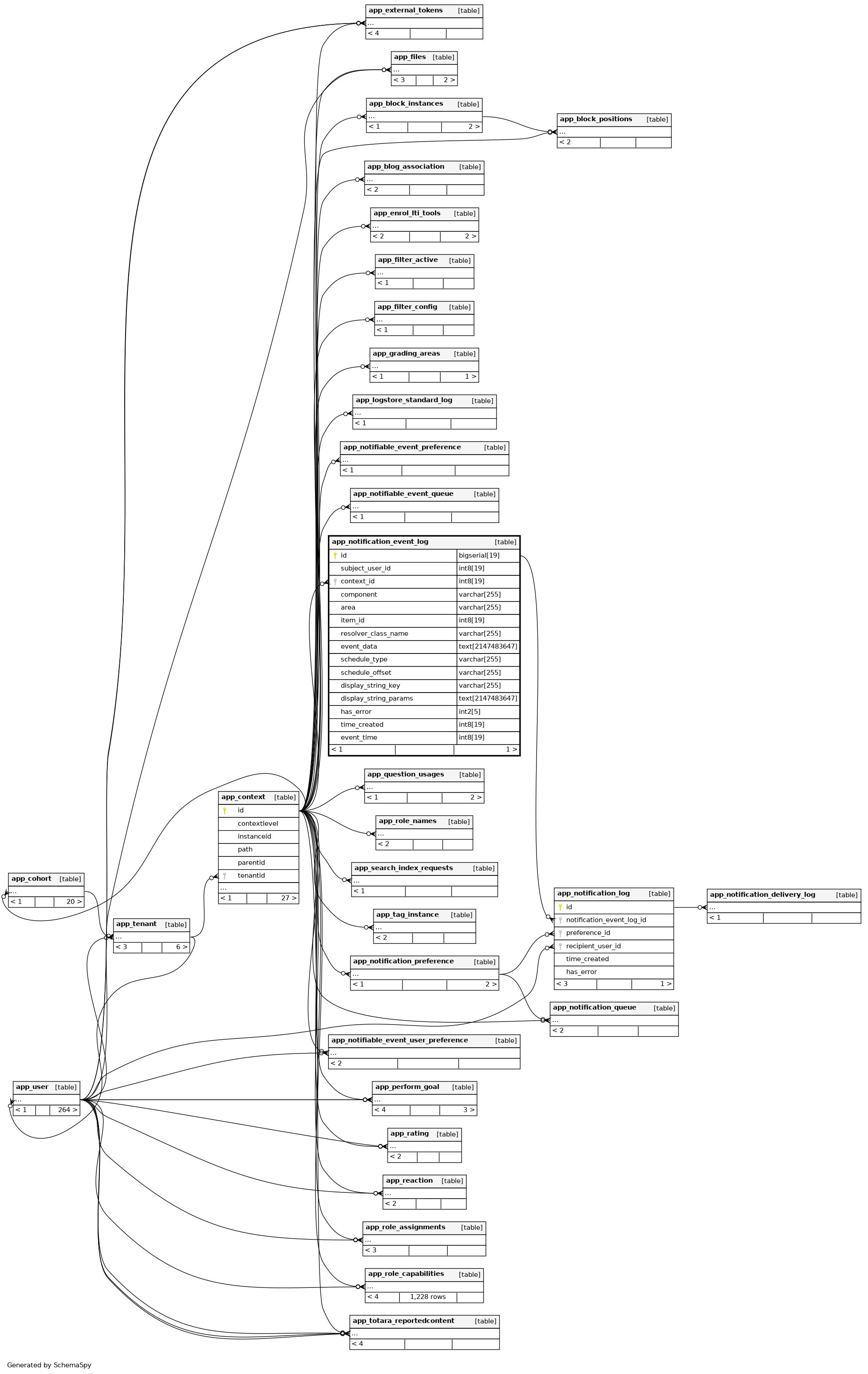
Columns
| Column | Type | Size | Nulls | Auto | Default | Children | Parents | Comments | |||
|---|---|---|---|---|---|---|---|---|---|---|---|
| id | bigserial | 19 | √ | nextval('app_notification_event_log_id_seq'::regclass) |
|
|
|||||
| subject_user_id | int8 | 19 | 0 |
|
|
||||||
| context_id | int8 | 19 | null |
|
|
||||||
| component | varchar | 255 | √ | ''::character varying |
|
|
|||||
| area | varchar | 255 | √ | ''::character varying |
|
|
|||||
| item_id | int8 | 19 | 0 |
|
|
||||||
| resolver_class_name | varchar | 255 | ''::character varying |
|
|
||||||
| event_data | text | 2147483647 | √ | null |
|
|
|||||
| schedule_type | varchar | 255 | √ | null |
|
|
|||||
| schedule_offset | varchar | 255 | √ | null |
|
|
|||||
| display_string_key | varchar | 255 | √ | null |
|
|
|||||
| display_string_params | text | 2147483647 | √ | null |
|
|
|||||
| has_error | int2 | 5 | 0 |
|
|
||||||
| time_created | int8 | 19 | null |
|
|
||||||
| event_time | int8 | 19 | null |
|
|
Indexes
| Constraint Name | Type | Sort | Column(s) |
|---|---|---|---|
| app_notievenlog_id_pk | Primary key | Asc | id |
| app_notievenlog_are_ix | Performance | Asc | area |
| app_notievenlog_com_ix | Performance | Asc | component |
| app_notievenlog_con_ix | Performance | Asc | context_id |
| app_notievenlog_eve_ix | Performance | Asc | event_time |
| app_notievenlog_has_ix | Performance | Asc | has_error |
| app_notievenlog_ite_ix | Performance | Asc | item_id |
| app_notievenlog_res_ix | Performance | Asc | resolver_class_name |
| app_notievenlog_sub_ix | Performance | Asc | subject_user_id |
| app_notievenlog_tim_ix | Performance | Asc | time_created |

