Columns
| Column | Type | Size | Nulls | Auto | Default | Children | Parents | Comments | |||
|---|---|---|---|---|---|---|---|---|---|---|---|
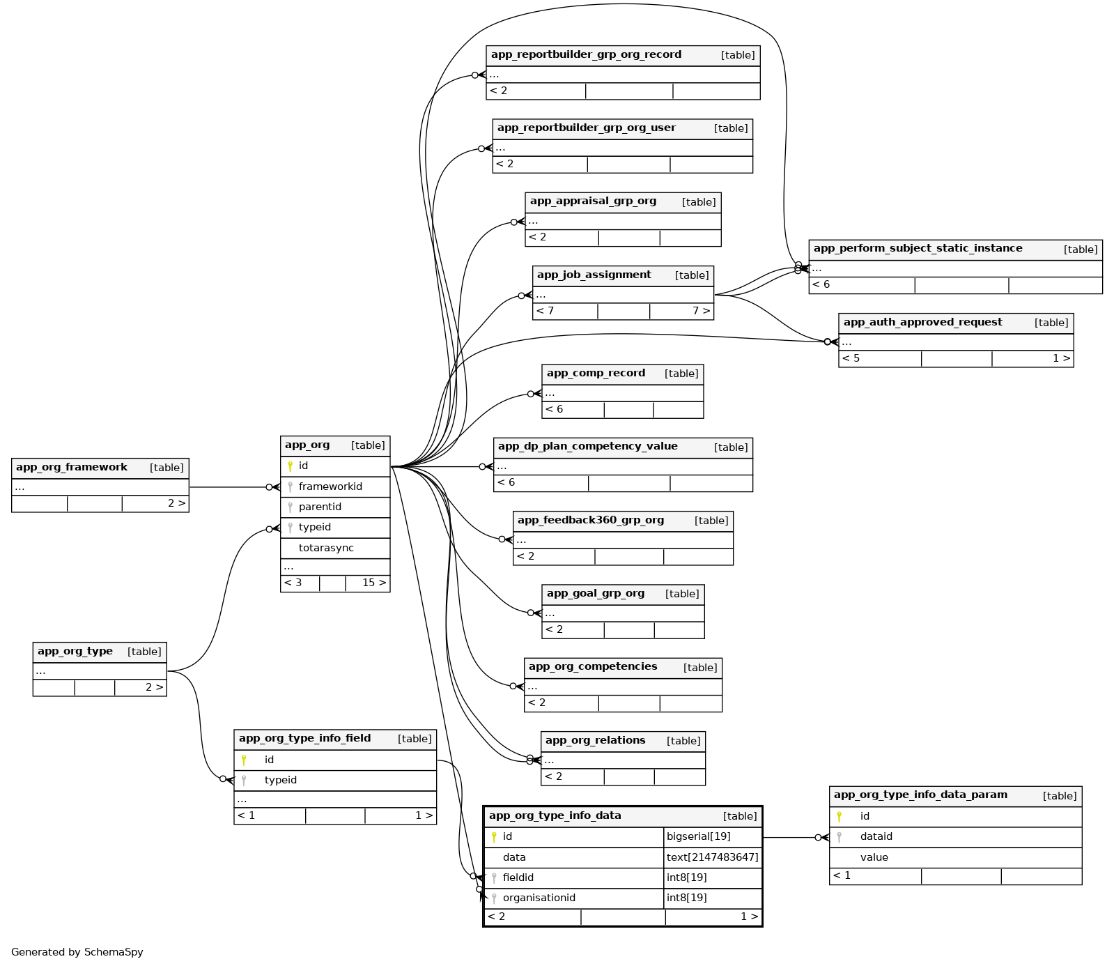
| id | bigserial | 19 | √ | nextval('app_org_type_info_data_id_seq'::regclass) |
|
|
|||||
| data | text | 2147483647 | √ | null |
|
|
|||||
| fieldid | int8 | 19 | null |
|
|
||||||
| organisationid | int8 | 19 | null |
|
|
Indexes
| Constraint Name | Type | Sort | Column(s) |
|---|---|---|---|
| app_orgtypeinfodata_id_pk | Primary key | Asc | id |
| app_orgtypeinfodata_fie_ix | Performance | Asc | fieldid |
| app_orgtypeinfodata_fieorg_uix | Must be unique | Asc/Asc | fieldid + organisationid |
| app_orgtypeinfodata_org_ix | Performance | Asc | organisationid |

