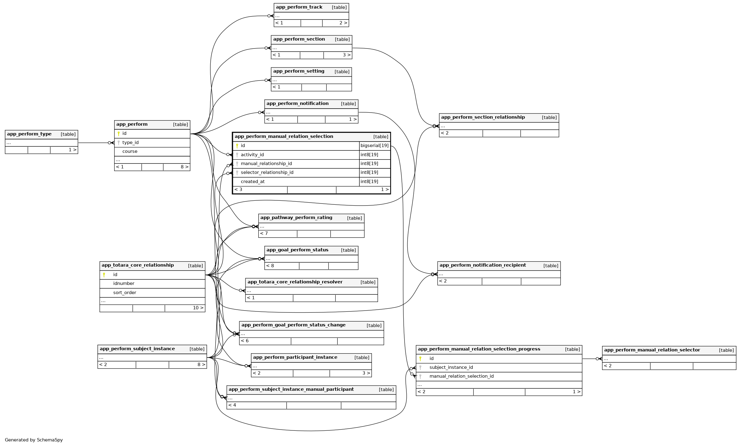
Columns
| Column | Type | Size | Nulls | Auto | Default | Children | Parents | Comments | |||
|---|---|---|---|---|---|---|---|---|---|---|---|
| id | bigserial | 19 | √ | nextval('app_perform_manual_relation_selection_id_seq'::regclass) |
|
|
|||||
| activity_id | int8 | 19 | null |
|
|
||||||
| manual_relationship_id | int8 | 19 | null |
|
|
||||||
| selector_relationship_id | int8 | 19 | null |
|
|
||||||
| created_at | int8 | 19 | null |
|
|
Indexes
| Constraint Name | Type | Sort | Column(s) |
|---|---|---|---|
| app_perfmanurelasele_id_pk | Primary key | Asc | id |
| app_perfmanurelasele_act_ix | Performance | Asc | activity_id |
| app_perfmanurelasele_actma_uix | Must be unique | Asc/Asc/Asc | activity_id + manual_relationship_id + selector_relationship_id |
| app_perfmanurelasele_man_ix | Performance | Asc | manual_relationship_id |
| app_perfmanurelasele_sel_ix | Performance | Asc | selector_relationship_id |

