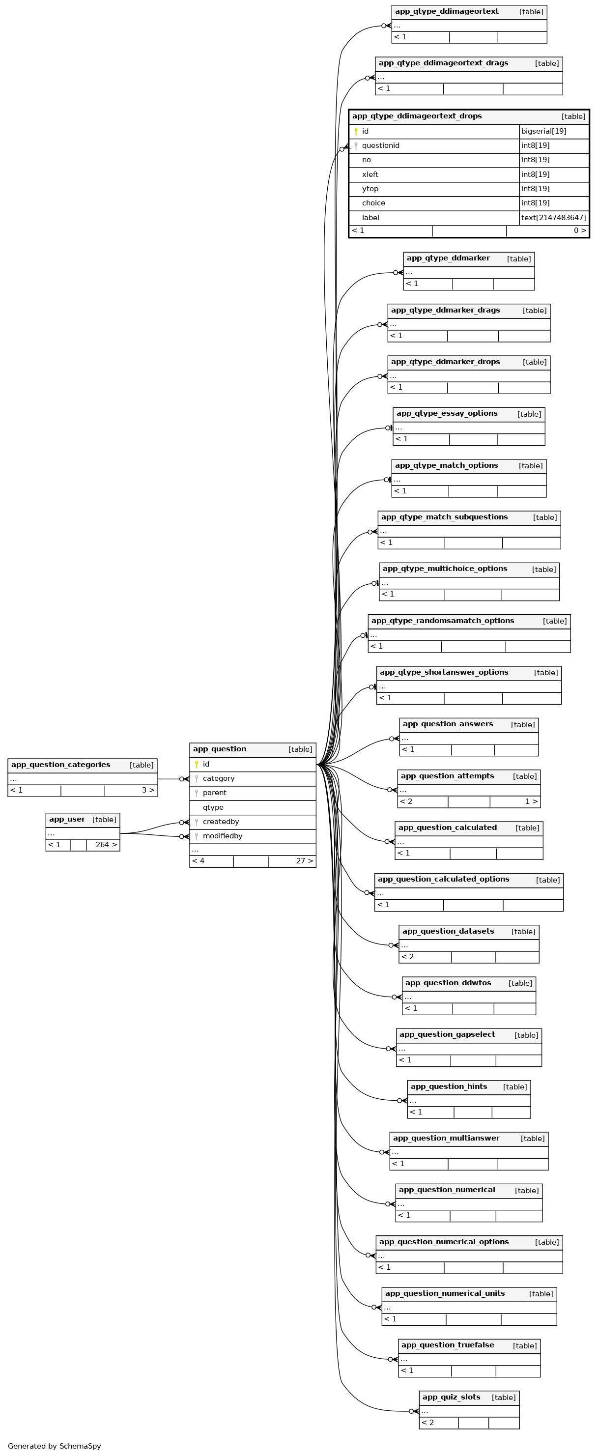
Columns
| Column | Type | Size | Nulls | Auto | Default | Children | Parents | Comments | |||
|---|---|---|---|---|---|---|---|---|---|---|---|
| id | bigserial | 19 | √ | nextval('app_qtype_ddimageortext_drops_id_seq'::regclass) |
|
|
|||||
| questionid | int8 | 19 | 0 |
|
|
||||||
| no | int8 | 19 | 0 |
|
|
||||||
| xleft | int8 | 19 | 0 |
|
|
||||||
| ytop | int8 | 19 | 0 |
|
|
||||||
| choice | int8 | 19 | 0 |
|
|
||||||
| label | text | 2147483647 | null |
|
|
Indexes
| Constraint Name | Type | Sort | Column(s) |
|---|---|---|---|
| app_qtypddimdrop_id_pk | Primary key | Asc | id |
| app_qtypddimdrop_que_ix | Performance | Asc | questionid |

