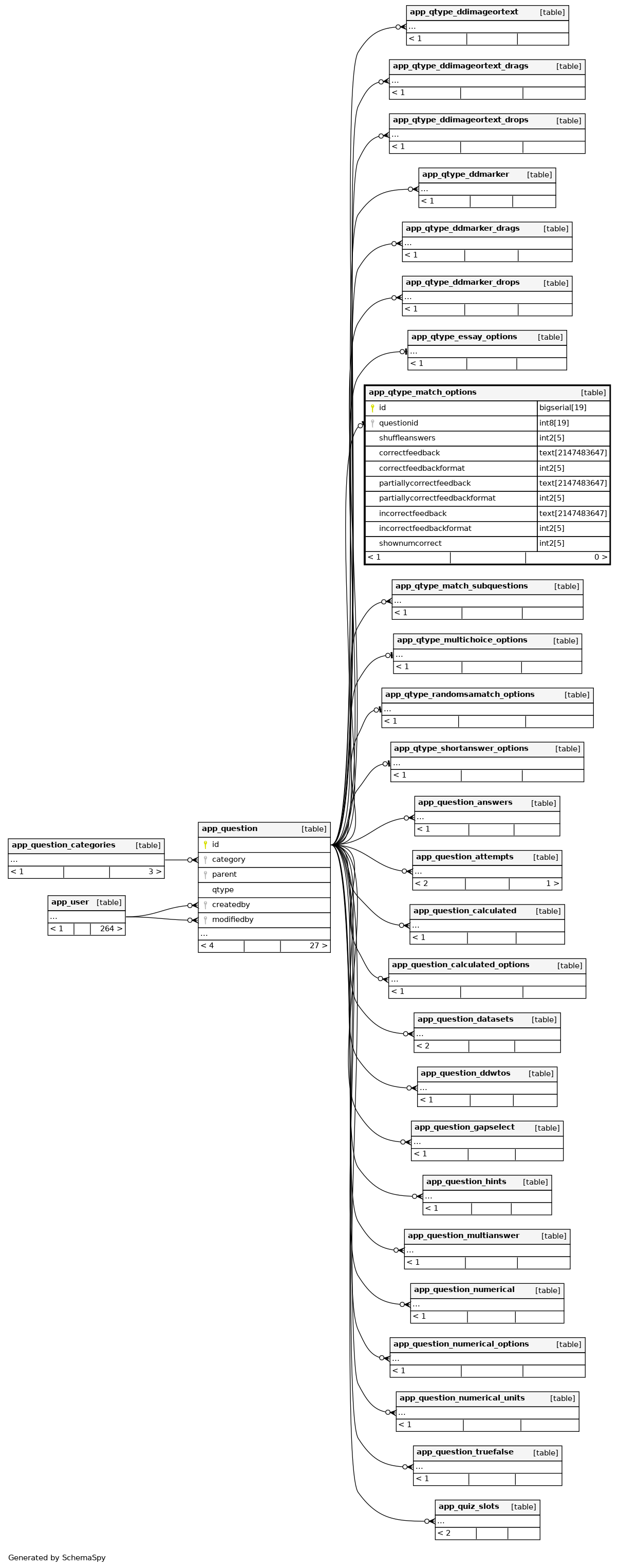
Columns
| Column | Type | Size | Nulls | Auto | Default | Children | Parents | Comments | |||
|---|---|---|---|---|---|---|---|---|---|---|---|
| id | bigserial | 19 | √ | nextval('app_qtype_match_options_id_seq'::regclass) |
|
|
|||||
| questionid | int8 | 19 | 0 |
|
|
||||||
| shuffleanswers | int2 | 5 | 1 |
|
|
||||||
| correctfeedback | text | 2147483647 | null |
|
|
||||||
| correctfeedbackformat | int2 | 5 | 0 |
|
|
||||||
| partiallycorrectfeedback | text | 2147483647 | null |
|
|
||||||
| partiallycorrectfeedbackformat | int2 | 5 | 0 |
|
|
||||||
| incorrectfeedback | text | 2147483647 | null |
|
|
||||||
| incorrectfeedbackformat | int2 | 5 | 0 |
|
|
||||||
| shownumcorrect | int2 | 5 | 0 |
|
|
Indexes
| Constraint Name | Type | Sort | Column(s) |
|---|---|---|---|
| app_qtypmatcopti_id_pk | Primary key | Asc | id |
| app_qtypmatcopti_que_uix | Must be unique | Asc | questionid |

