Columns
| Column | Type | Size | Nulls | Auto | Default | Children | Parents | Comments | |||
|---|---|---|---|---|---|---|---|---|---|---|---|
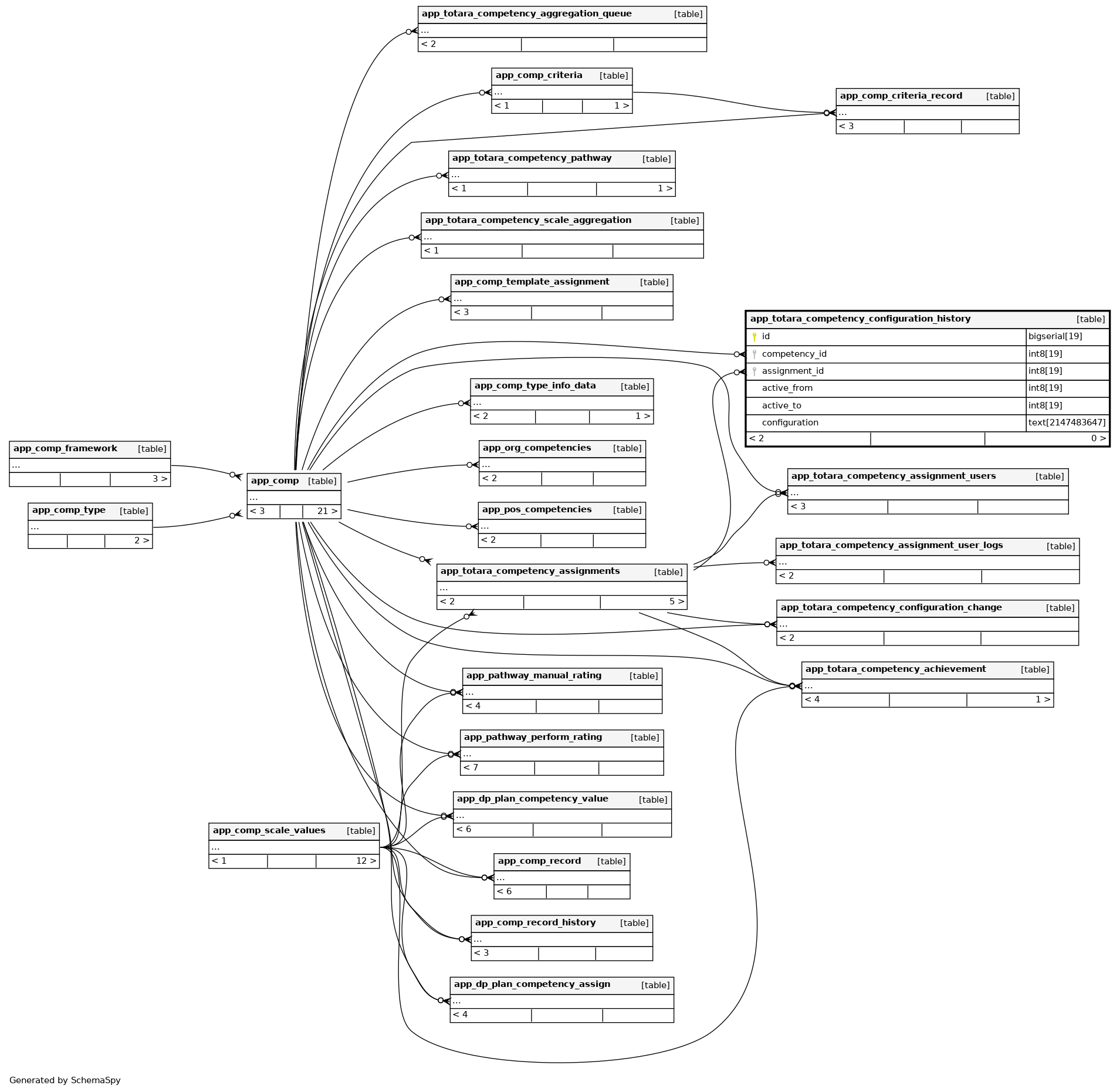
| id | bigserial | 19 | √ | nextval('app_totara_competency_configuration_history_id_seq'::regclass) |
|
|
|||||
| competency_id | int8 | 19 | null |
|
|
||||||
| assignment_id | int8 | 19 | √ | null |
|
|
|||||
| active_from | int8 | 19 | null |
|
|
||||||
| active_to | int8 | 19 | √ | null |
|
|
|||||
| configuration | text | 2147483647 | null |
|
|
Indexes
| Constraint Name | Type | Sort | Column(s) |
|---|---|---|---|
| app_totacompconfhist_id_pk | Primary key | Asc | id |
| app_totacompconfhist_ass_ix | Performance | Asc | assignment_id |
| app_totacompconfhist_com_ix | Performance | Asc | competency_id |

