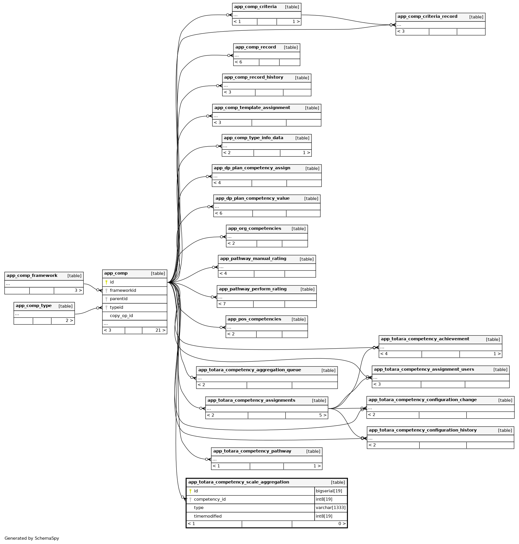
Columns
| Column | Type | Size | Nulls | Auto | Default | Children | Parents | Comments | |||
|---|---|---|---|---|---|---|---|---|---|---|---|
| id | bigserial | 19 | √ | nextval('app_totara_competency_scale_aggregation_id_seq'::regclass) |
|
|
|||||
| competency_id | int8 | 19 | null |
|
|
||||||
| type | varchar | 1333 | ''::character varying |
|
|
||||||
| timemodified | int8 | 19 | null |
|
|
Indexes
| Constraint Name | Type | Sort | Column(s) |
|---|---|---|---|
| app_totacompscalaggr_id_pk | Primary key | Asc | id |
| app_totacompscalaggr_com_ix | Performance | Asc | competency_id |

