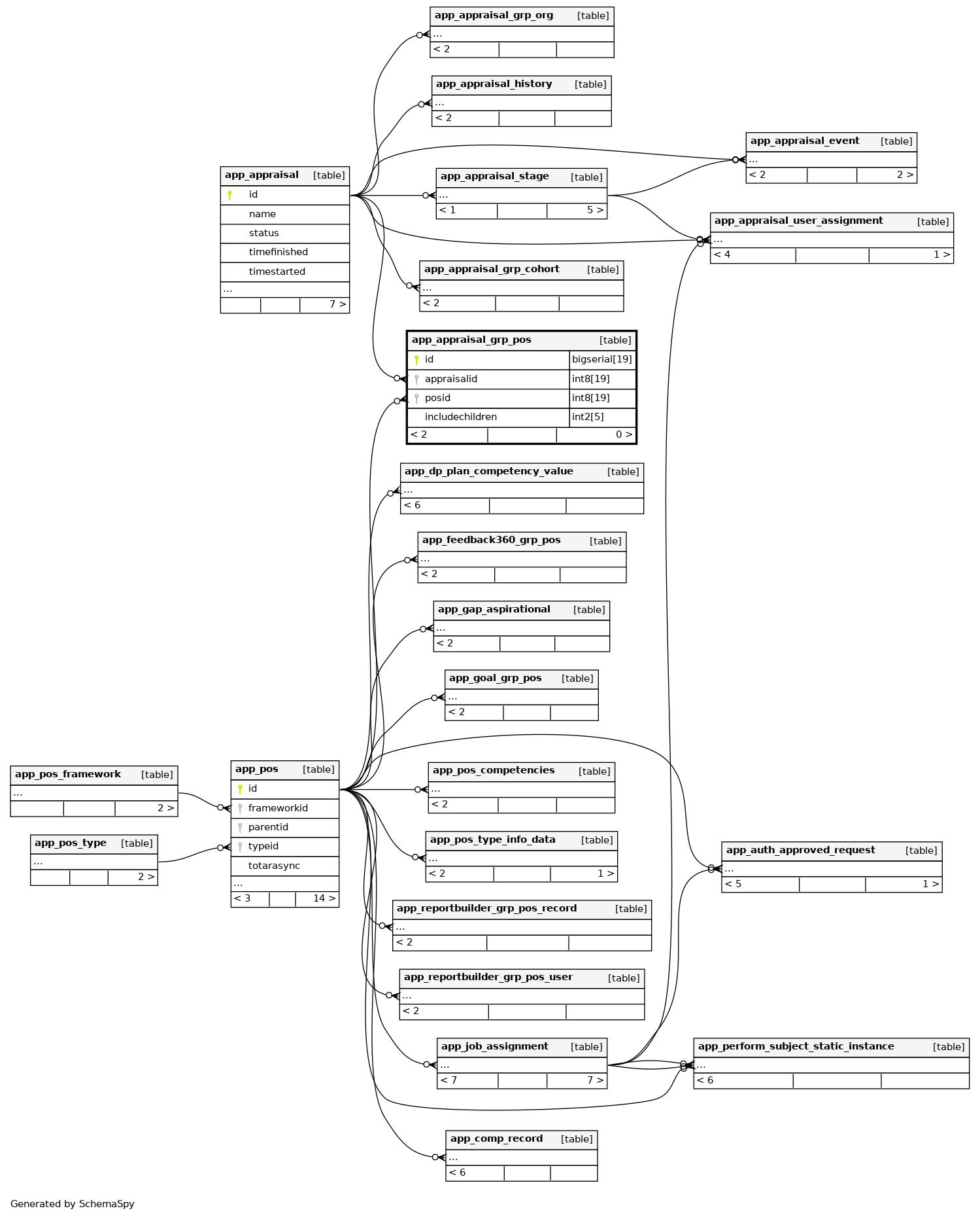
Columns
| Column | Type | Size | Nulls | Auto | Default | Children | Parents | Comments | |||
|---|---|---|---|---|---|---|---|---|---|---|---|
| id | bigserial | 19 | √ | nextval('app_appraisal_grp_pos_id_seq'::regclass) |
|
|
|||||
| appraisalid | int8 | 19 | null |
|
|
||||||
| posid | int8 | 19 | null |
|
|
||||||
| includechildren | int2 | 5 | √ | null |
|
|
Indexes
| Constraint Name | Type | Sort | Column(s) |
|---|---|---|---|
| app_apprgrppos_id_pk | Primary key | Asc | id |
| app_apprgrppos_app_ix | Performance | Asc | appraisalid |
| app_apprgrppos_pos_ix | Performance | Asc | posid |

