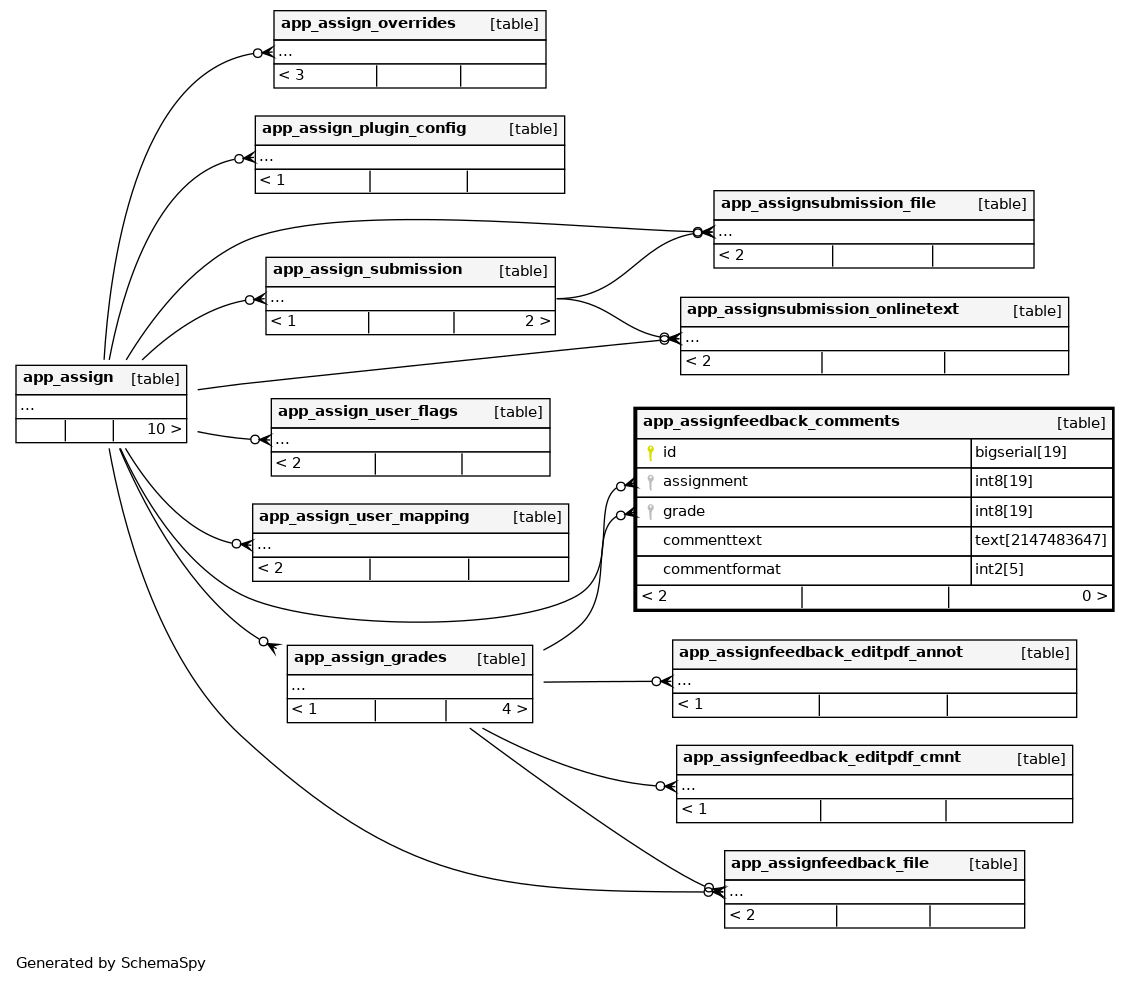
Columns
| Column | Type | Size | Nulls | Auto | Default | Children | Parents | Comments | |||
|---|---|---|---|---|---|---|---|---|---|---|---|
| id | bigserial | 19 | √ | nextval('app_assignfeedback_comments_id_seq'::regclass) |
|
|
|||||
| assignment | int8 | 19 | 0 |
|
|
||||||
| grade | int8 | 19 | 0 |
|
|
||||||
| commenttext | text | 2147483647 | √ | null |
|
|
|||||
| commentformat | int2 | 5 | 0 |
|
|
Indexes
| Constraint Name | Type | Sort | Column(s) |
|---|---|---|---|
| app_assicomm_id_pk | Primary key | Asc | id |
| app_assicomm_ass_ix | Performance | Asc | assignment |
| app_assicomm_gra_ix | Performance | Asc | grade |

