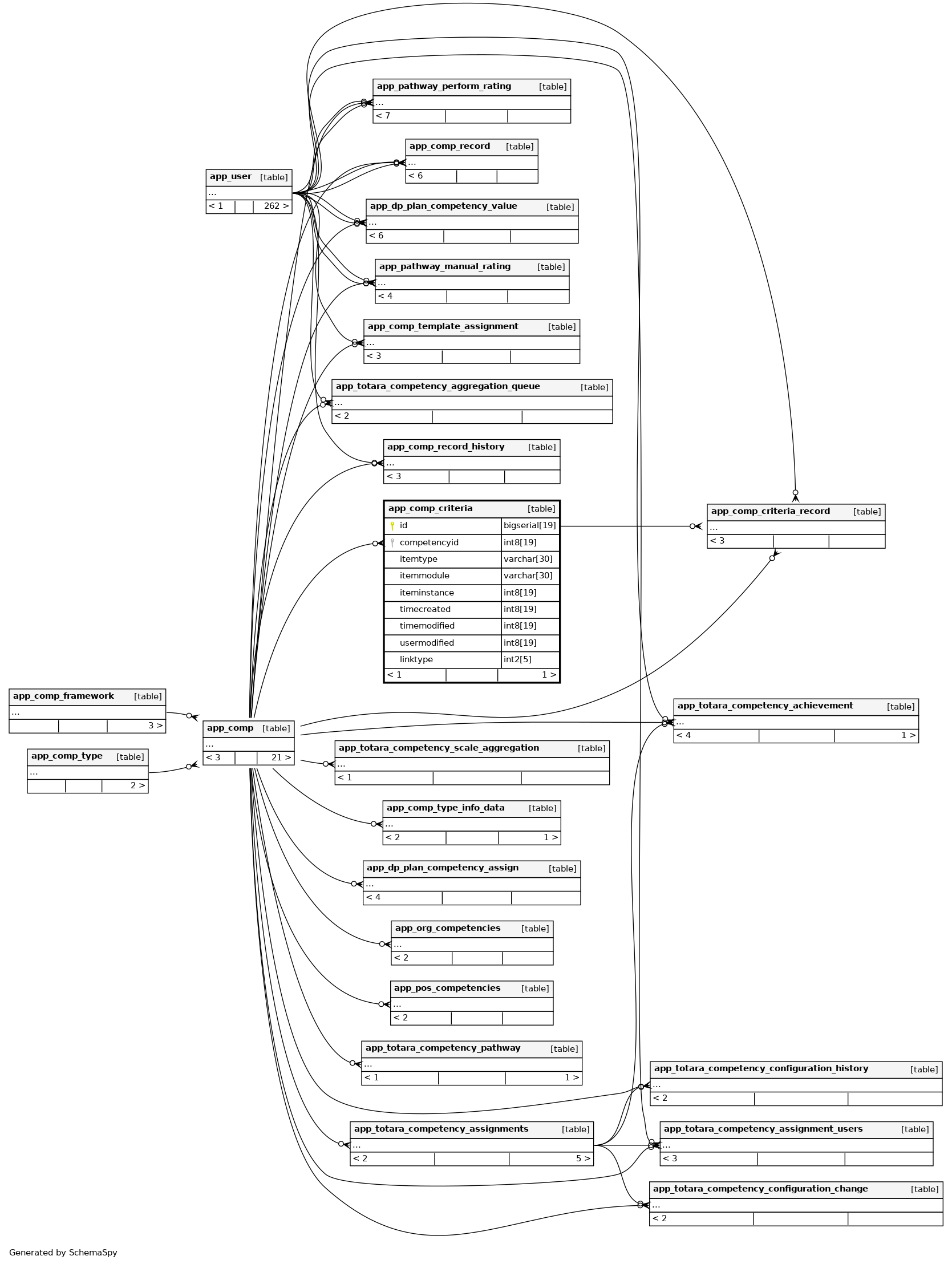
Columns
| Column | Type | Size | Nulls | Auto | Default | Children | Parents | Comments | |||
|---|---|---|---|---|---|---|---|---|---|---|---|
| id | bigserial | 19 | √ | nextval('app_comp_criteria_id_seq'::regclass) |
|
|
|||||
| competencyid | int8 | 19 | null |
|
|
||||||
| itemtype | varchar | 30 | √ | null |
|
|
|||||
| itemmodule | varchar | 30 | √ | null |
|
|
|||||
| iteminstance | int8 | 19 | null |
|
|
||||||
| timecreated | int8 | 19 | null |
|
|
||||||
| timemodified | int8 | 19 | null |
|
|
||||||
| usermodified | int8 | 19 | null |
|
|
||||||
| linktype | int2 | 5 | 0 |
|
|
Indexes
| Constraint Name | Type | Sort | Column(s) |
|---|---|---|---|
| app_compcrit_id_pk | Primary key | Asc | id |
| app_compcrit_com_ix | Performance | Asc | competencyid |
| app_compcrit_ite2_ix | Performance | Asc | itemtype |
| app_compcrit_ite_ix | Performance | Asc | iteminstance |

