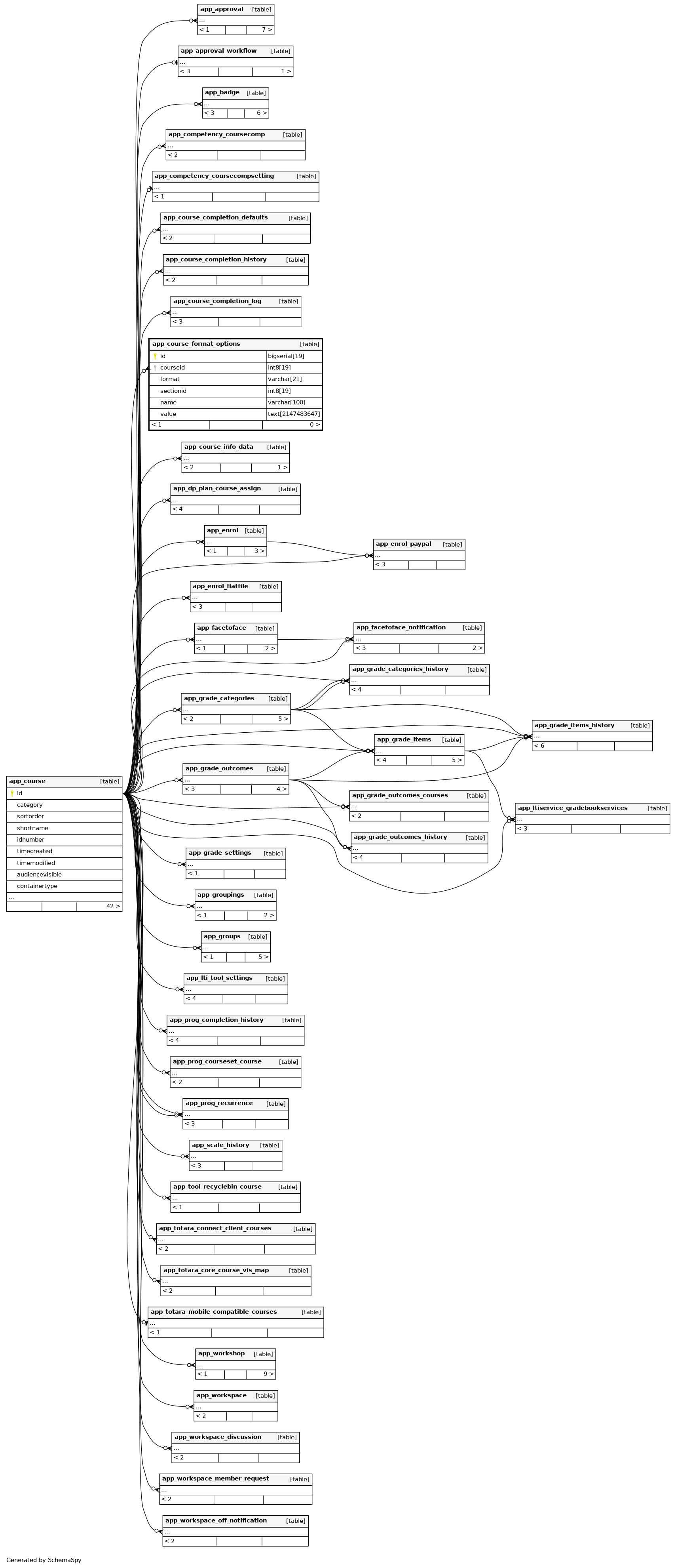
Columns
| Column | Type | Size | Nulls | Auto | Default | Children | Parents | Comments | |||
|---|---|---|---|---|---|---|---|---|---|---|---|
| id | bigserial | 19 | √ | nextval('app_course_format_options_id_seq'::regclass) |
|
|
|||||
| courseid | int8 | 19 | null |
|
|
||||||
| format | varchar | 21 | ''::character varying |
|
|
||||||
| sectionid | int8 | 19 | 0 |
|
|
||||||
| name | varchar | 100 | ''::character varying |
|
|
||||||
| value | text | 2147483647 | √ | null |
|
|
Indexes
| Constraint Name | Type | Sort | Column(s) |
|---|---|---|---|
| app_courformopti_id_pk | Primary key | Asc | id |
| app_courformopti_cou_ix | Performance | Asc | courseid |
| app_courformopti_couforsec_uix | Must be unique | Asc/Asc/Asc/Asc | courseid + format + sectionid + name |

