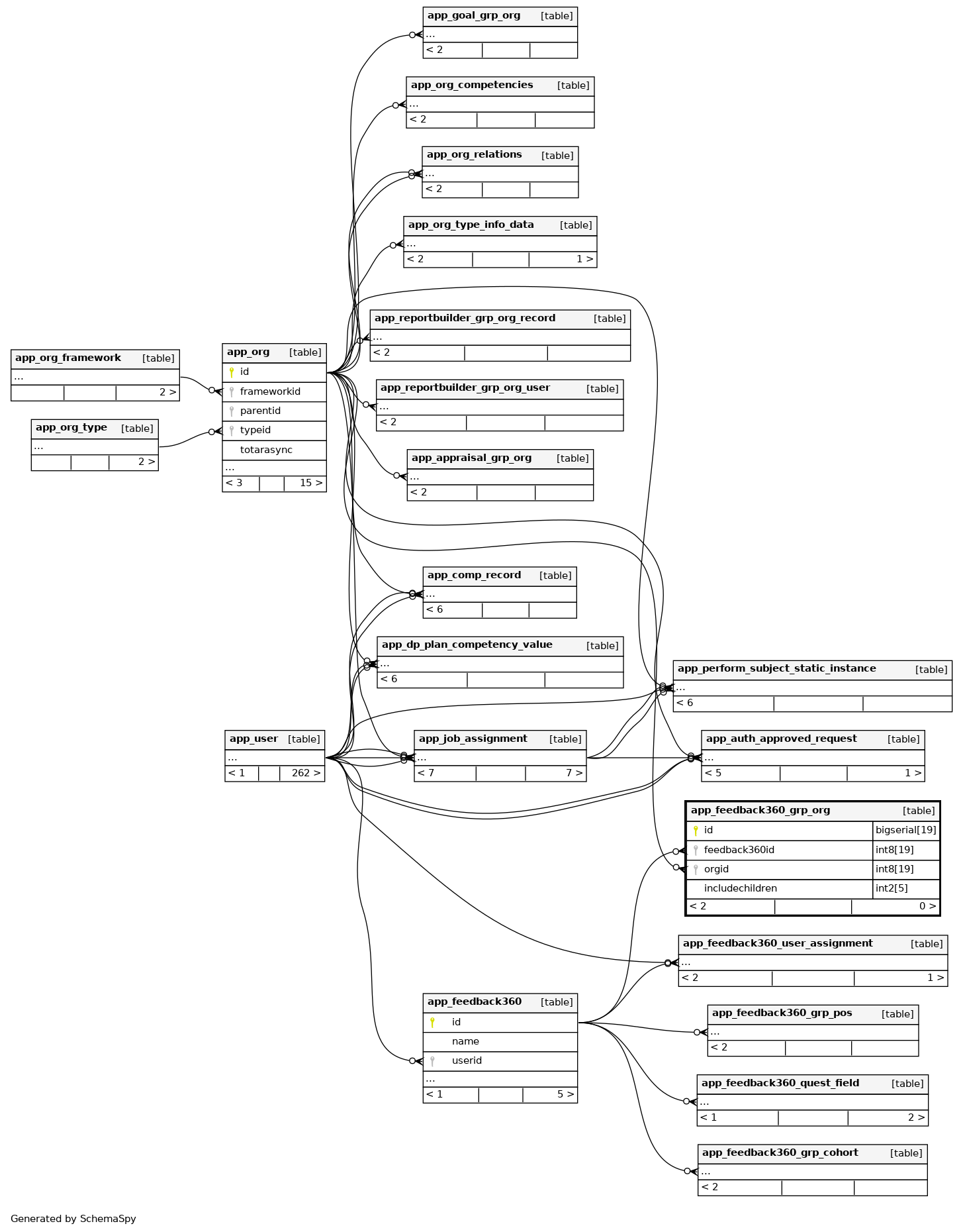
Columns
| Column | Type | Size | Nulls | Auto | Default | Children | Parents | Comments | |||
|---|---|---|---|---|---|---|---|---|---|---|---|
| id | bigserial | 19 | √ | nextval('app_feedback360_grp_org_id_seq'::regclass) |
|
|
|||||
| feedback360id | int8 | 19 | null |
|
|
||||||
| orgid | int8 | 19 | null |
|
|
||||||
| includechildren | int2 | 5 | √ | null |
|
|
Indexes
| Constraint Name | Type | Sort | Column(s) |
|---|---|---|---|
| app_feedgrporg_id_pk | Primary key | Asc | id |
| app_feedgrporg_fee_ix | Performance | Asc | feedback360id |
| app_feedgrporg_org_ix | Performance | Asc | orgid |

