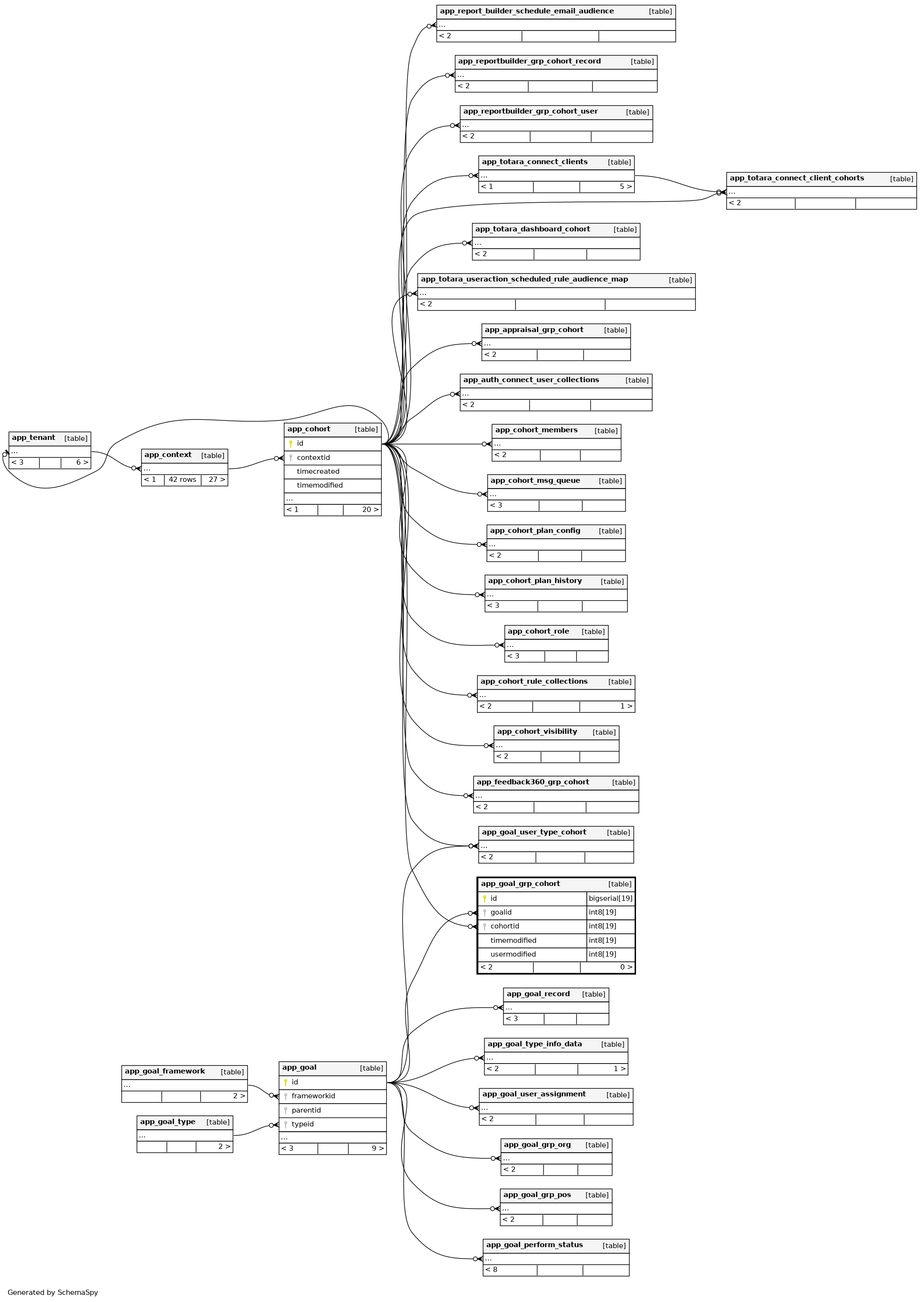
Columns
| Column | Type | Size | Nulls | Auto | Default | Children | Parents | Comments | |||
|---|---|---|---|---|---|---|---|---|---|---|---|
| id | bigserial | 19 | √ | nextval('app_goal_grp_cohort_id_seq'::regclass) |
|
|
|||||
| goalid | int8 | 19 | null |
|
|
||||||
| cohortid | int8 | 19 | null |
|
|
||||||
| timemodified | int8 | 19 | null |
|
|
||||||
| usermodified | int8 | 19 | null |
|
|
Indexes
| Constraint Name | Type | Sort | Column(s) |
|---|---|---|---|
| app_goalgrpcoho_id_pk | Primary key | Asc | id |
| app_goalgrpcoho_coh_ix | Performance | Asc | cohortid |
| app_goalgrpcoho_goa_ix | Performance | Asc | goalid |

