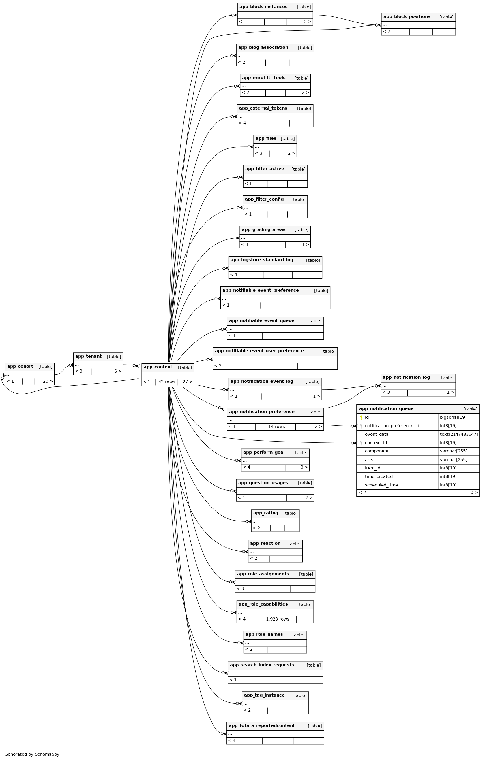
Columns
| Column | Type | Size | Nulls | Auto | Default | Children | Parents | Comments | |||
|---|---|---|---|---|---|---|---|---|---|---|---|
| id | bigserial | 19 | √ | nextval('app_notification_queue_id_seq'::regclass) |
|
|
|||||
| notification_preference_id | int8 | 19 | null |
|
|
||||||
| event_data | text | 2147483647 | null |
|
|
||||||
| context_id | int8 | 19 | null |
|
|
||||||
| component | varchar | 255 | √ | ''::character varying |
|
|
|||||
| area | varchar | 255 | √ | ''::character varying |
|
|
|||||
| item_id | int8 | 19 | 0 |
|
|
||||||
| time_created | int8 | 19 | null |
|
|
||||||
| scheduled_time | int8 | 19 | null |
|
|
Indexes
| Constraint Name | Type | Sort | Column(s) |
|---|---|---|---|
| app_notiqueu_id_pk | Primary key | Asc | id |
| app_notiqueu_con_ix | Performance | Asc | context_id |
| app_notiqueu_not_ix | Performance | Asc | notification_preference_id |

