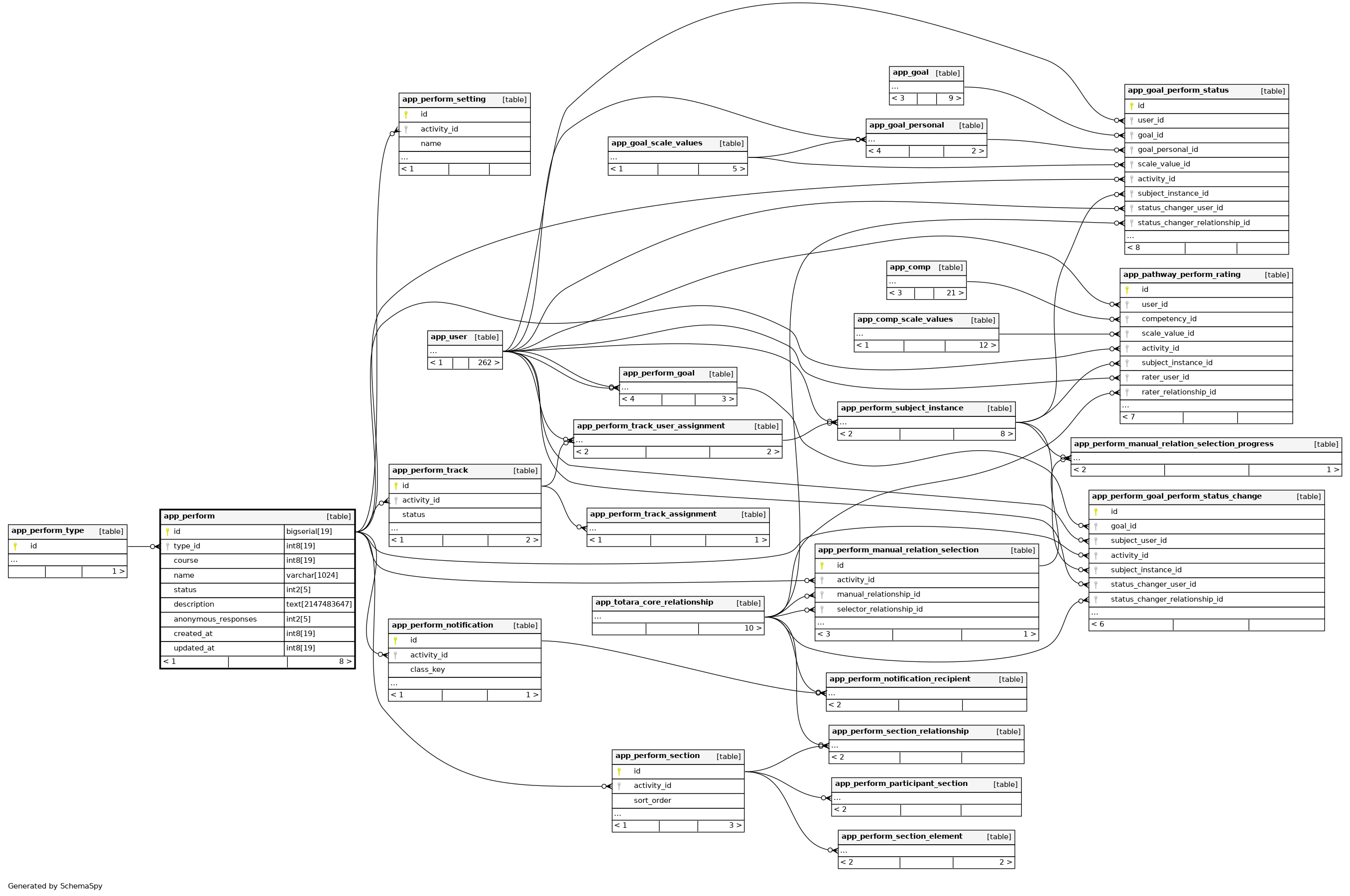
Columns
| Column | Type | Size | Nulls | Auto | Default | Children | Parents | Comments | ||||||||||||||||||||||||
|---|---|---|---|---|---|---|---|---|---|---|---|---|---|---|---|---|---|---|---|---|---|---|---|---|---|---|---|---|---|---|---|---|
| id | bigserial | 19 | √ | nextval('app_perform_id_seq'::regclass) |
|
|
||||||||||||||||||||||||||
| type_id | int8 | 19 | null |
|
|
|||||||||||||||||||||||||||
| course | int8 | 19 | 0 |
|
|
|||||||||||||||||||||||||||
| name | varchar | 1024 | ''::character varying |
|
|
|||||||||||||||||||||||||||
| status | int2 | 5 | null |
|
|
|||||||||||||||||||||||||||
| description | text | 2147483647 | √ | null |
|
|
||||||||||||||||||||||||||
| anonymous_responses | int2 | 5 | 0 |
|
|
|||||||||||||||||||||||||||
| created_at | int8 | 19 | null |
|
|
|||||||||||||||||||||||||||
| updated_at | int8 | 19 | √ | 0 |
|
|
Indexes
| Constraint Name | Type | Sort | Column(s) |
|---|---|---|---|
| app_perf_id_pk | Primary key | Asc | id |
| app_perf_cou_ix | Performance | Asc | course |
| app_perf_typ_ix | Performance | Asc | type_id |

