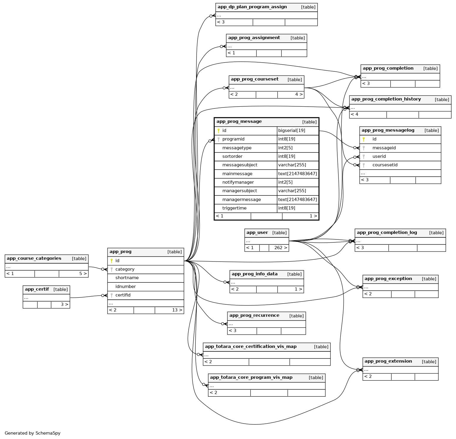
Columns
| Column | Type | Size | Nulls | Auto | Default | Children | Parents | Comments | |||
|---|---|---|---|---|---|---|---|---|---|---|---|
| id | bigserial | 19 | √ | nextval('app_prog_message_id_seq'::regclass) |
|
|
|||||
| programid | int8 | 19 | 0 |
|
|
||||||
| messagetype | int2 | 5 | 0 |
|
|
||||||
| sortorder | int8 | 19 | 0 |
|
|
||||||
| messagesubject | varchar | 255 | √ | ''::character varying |
|
|
|||||
| mainmessage | text | 2147483647 | null |
|
|
||||||
| notifymanager | int2 | 5 | 0 |
|
|
||||||
| managersubject | varchar | 255 | √ | ''::character varying |
|
|
|||||
| managermessage | text | 2147483647 | √ | null |
|
|
|||||
| triggertime | int8 | 19 | 0 |
|
|
Indexes
| Constraint Name | Type | Sort | Column(s) |
|---|---|---|---|
| app_progmess_id_pk | Primary key | Asc | id |
| app_progmess_pro_ix | Performance | Asc | programid |

