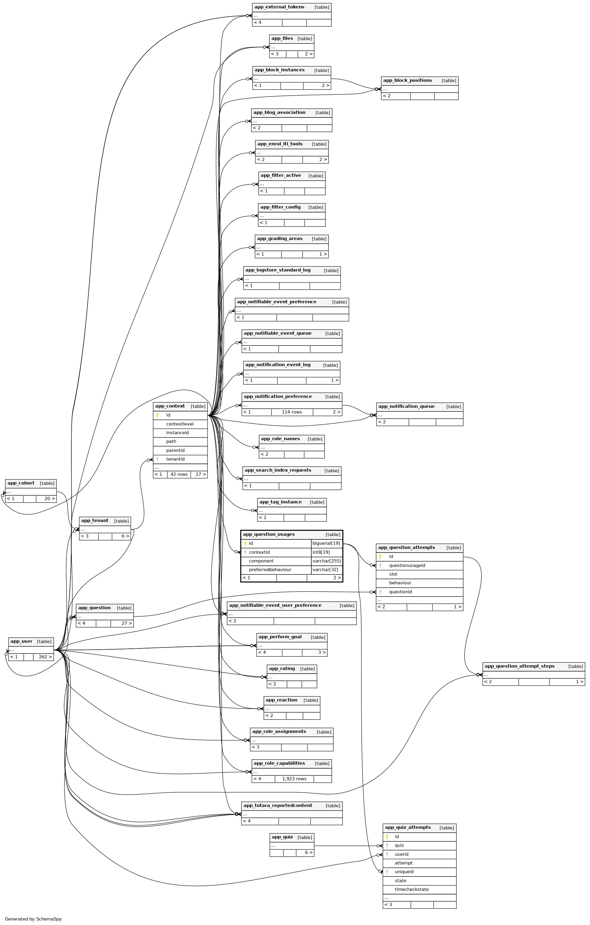
Columns
| Column | Type | Size | Nulls | Auto | Default | Children | Parents | Comments | ||||||
|---|---|---|---|---|---|---|---|---|---|---|---|---|---|---|
| id | bigserial | 19 | √ | nextval('app_question_usages_id_seq'::regclass) |
|
|
||||||||
| contextid | int8 | 19 | null |
|
|
|||||||||
| component | varchar | 255 | ''::character varying |
|
|
|||||||||
| preferredbehaviour | varchar | 32 | ''::character varying |
|
|
Indexes
| Constraint Name | Type | Sort | Column(s) |
|---|---|---|---|
| app_quesusag_id_pk | Primary key | Asc | id |
| app_quesusag_con_ix | Performance | Asc | contextid |

