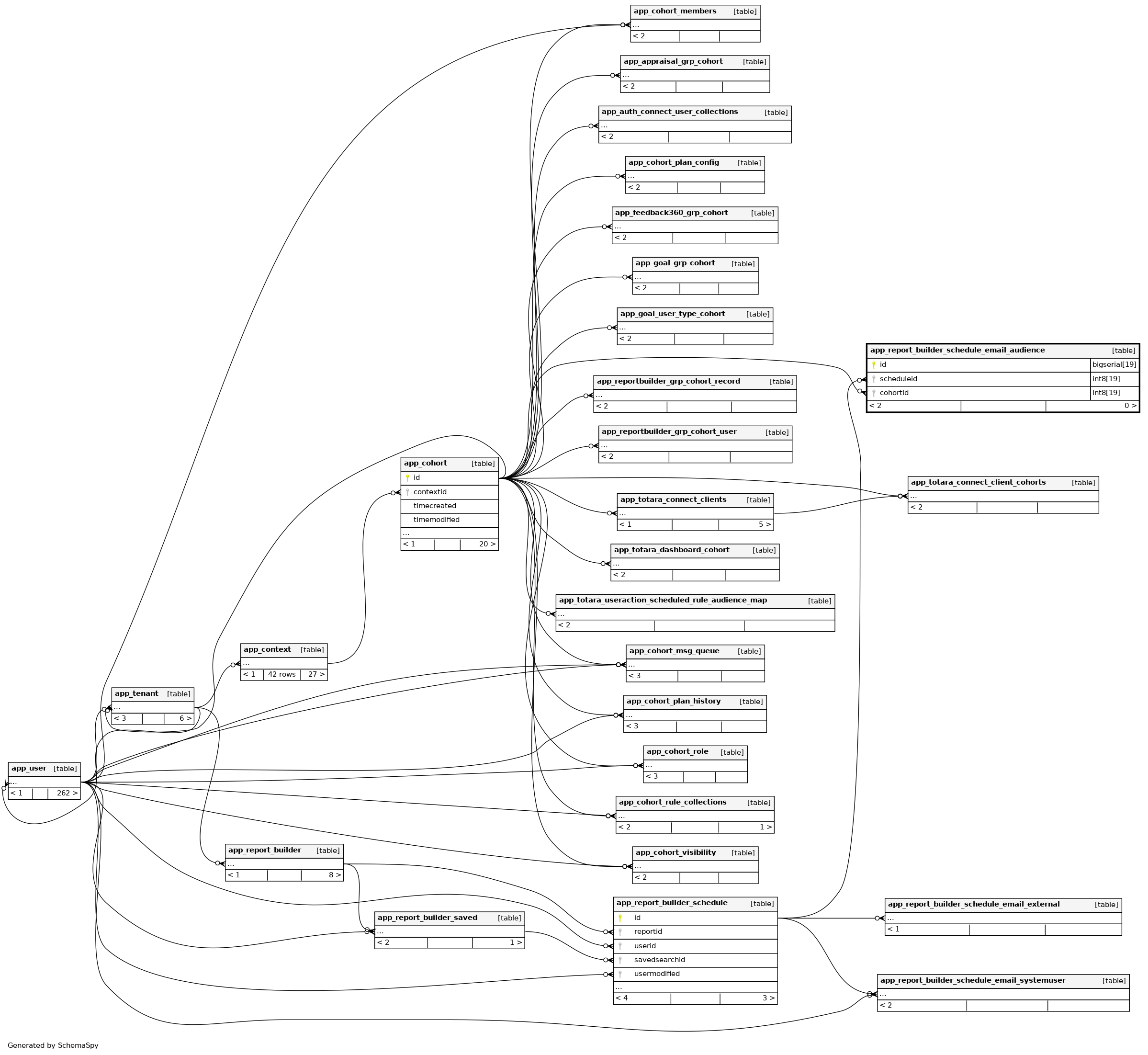
Columns
| Column | Type | Size | Nulls | Auto | Default | Children | Parents | Comments | |||
|---|---|---|---|---|---|---|---|---|---|---|---|
| id | bigserial | 19 | √ | nextval('app_report_builder_schedule_email_audience_id_seq'::regclass) |
|
|
|||||
| scheduleid | int8 | 19 | null |
|
|
||||||
| cohortid | int8 | 19 | null |
|
|
Indexes
| Constraint Name | Type | Sort | Column(s) |
|---|---|---|---|
| app_repobuilscheemaiaudi_id_pk | Primary key | Asc | id |
| app_repobuilscheemaiaudi_co_ix | Performance | Asc | cohortid |
| app_repobuilscheemaiaudi_s_uix | Must be unique | Asc/Asc | scheduleid + cohortid |
| app_repobuilscheemaiaudi_sc_ix | Performance | Asc | scheduleid |

