Columns
| Column | Type | Size | Nulls | Auto | Default | Children | Parents | Comments | |||
|---|---|---|---|---|---|---|---|---|---|---|---|
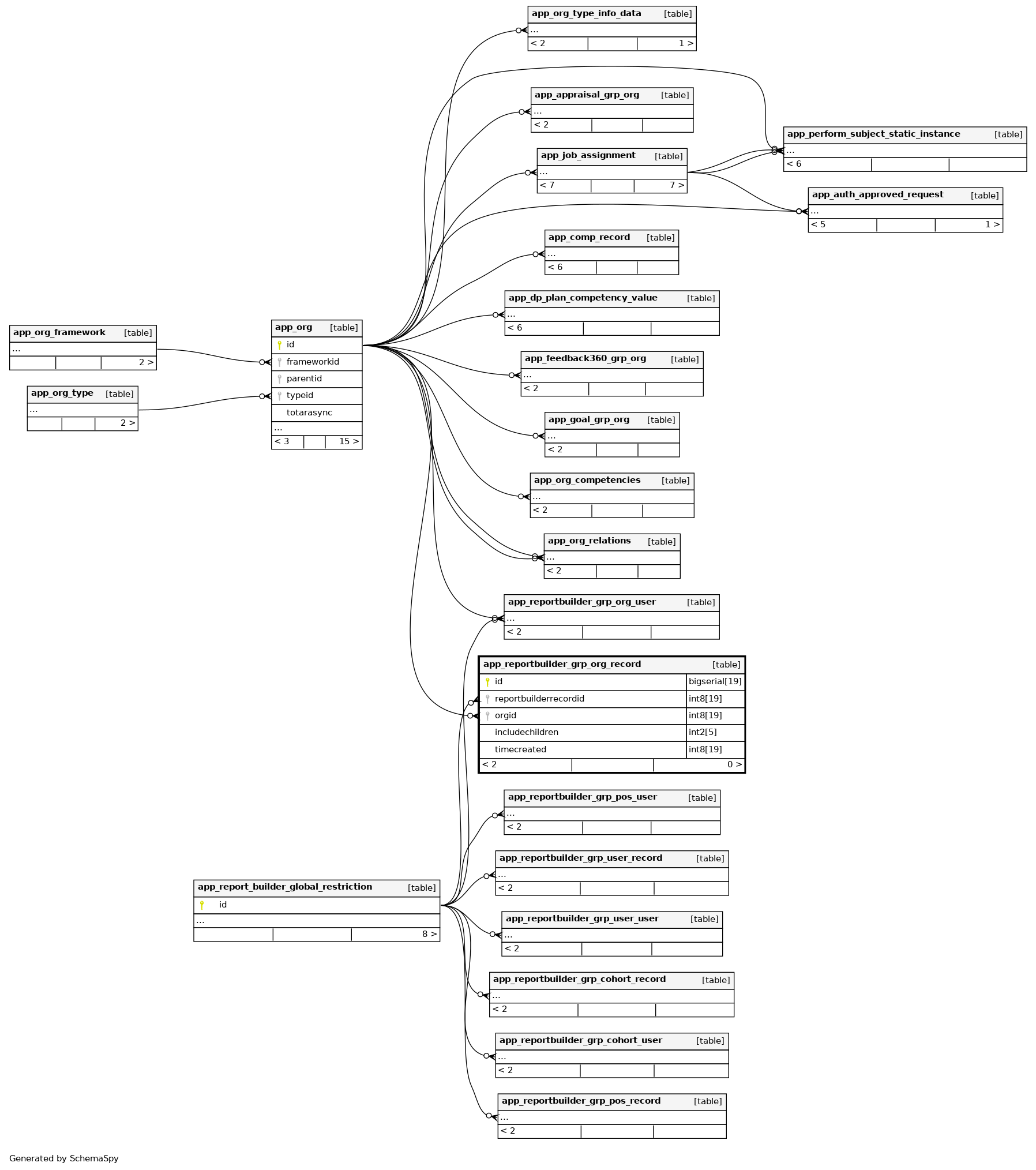
| id | bigserial | 19 | √ | nextval('app_reportbuilder_grp_org_record_id_seq'::regclass) |
|
|
|||||
| reportbuilderrecordid | int8 | 19 | null |
|
|
||||||
| orgid | int8 | 19 | null |
|
|
||||||
| includechildren | int2 | 5 | √ | 0 |
|
|
|||||
| timecreated | int8 | 19 | 0 |
|
|
Indexes
| Constraint Name | Type | Sort | Column(s) |
|---|---|---|---|
| app_repogrporgreco_id_pk | Primary key | Asc | id |
| app_repogrporgreco_org_ix | Performance | Asc | orgid |
| app_repogrporgreco_rep_ix | Performance | Asc | reportbuilderrecordid |

