Columns
| Column | Type | Size | Nulls | Auto | Default | Children | Parents | Comments | |||
|---|---|---|---|---|---|---|---|---|---|---|---|
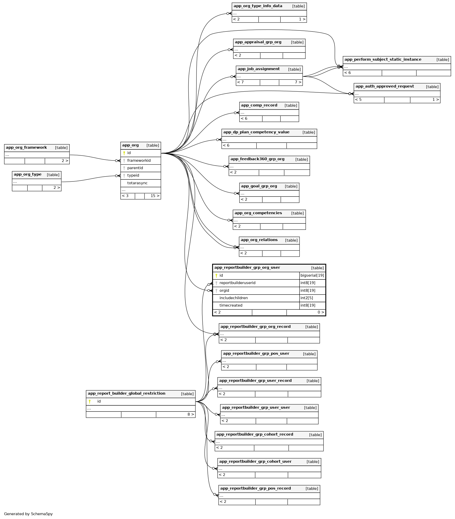
| id | bigserial | 19 | √ | nextval('app_reportbuilder_grp_org_user_id_seq'::regclass) |
|
|
|||||
| reportbuilderuserid | int8 | 19 | null |
|
|
||||||
| orgid | int8 | 19 | null |
|
|
||||||
| includechildren | int2 | 5 | √ | 0 |
|
|
|||||
| timecreated | int8 | 19 | 0 |
|
|
Indexes
| Constraint Name | Type | Sort | Column(s) |
|---|---|---|---|
| app_repogrporguser_id_pk | Primary key | Asc | id |
| app_repogrporguser_org_ix | Performance | Asc | orgid |
| app_repogrporguser_rep_ix | Performance | Asc | reportbuilderuserid |

