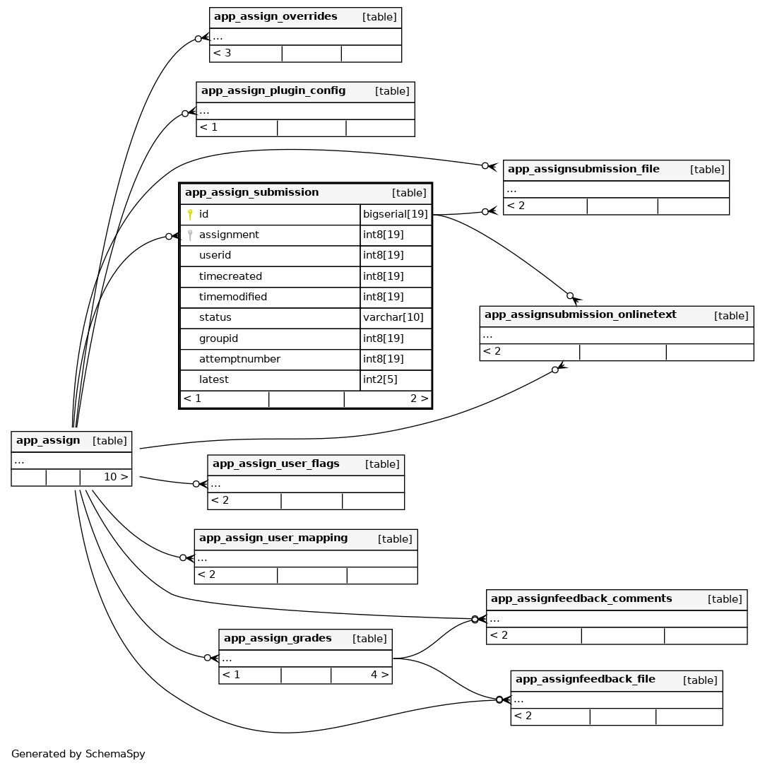
app_assign_submission

-1 rows


Description

This table keeps information about student interactions with the mod/assign. This is limited to metadata about a student submission but does not include the submission itself which is stored by plugins.

Columns

Column Type Size Nulls Auto Default Children Parents Comments
id bigserial 19 nextval('app_assign_submission_id_seq'::regclass)
app_assignsubmission_file.submission Defined in XML R
app_assignsubmission_onlinetext.submission Defined in XML R
assignment int8 19 0
app_assign.id Defined in XML R
userid int8 19 0
timecreated int8 19 0
timemodified int8 19 0
status varchar 10 null
groupid int8 19 0
attemptnumber int8 19 0
latest int2 5 0

Indexes

Constraint Name Type Sort Column(s)
app_assisubm_id_pk Primary key Asc id
app_assisubm_ass_ix Performance Asc assignment
app_assisubm_assusegroatt_uix Must be unique Asc/Asc/Asc/Asc assignment + userid + groupid + attemptnumber
app_assisubm_assusegrolat_ix Performance Asc/Asc/Asc/Asc assignment + userid + groupid + latest
app_assisubm_att_ix Performance Asc attemptnumber
app_assisubm_use_ix Performance Asc userid

Relationships