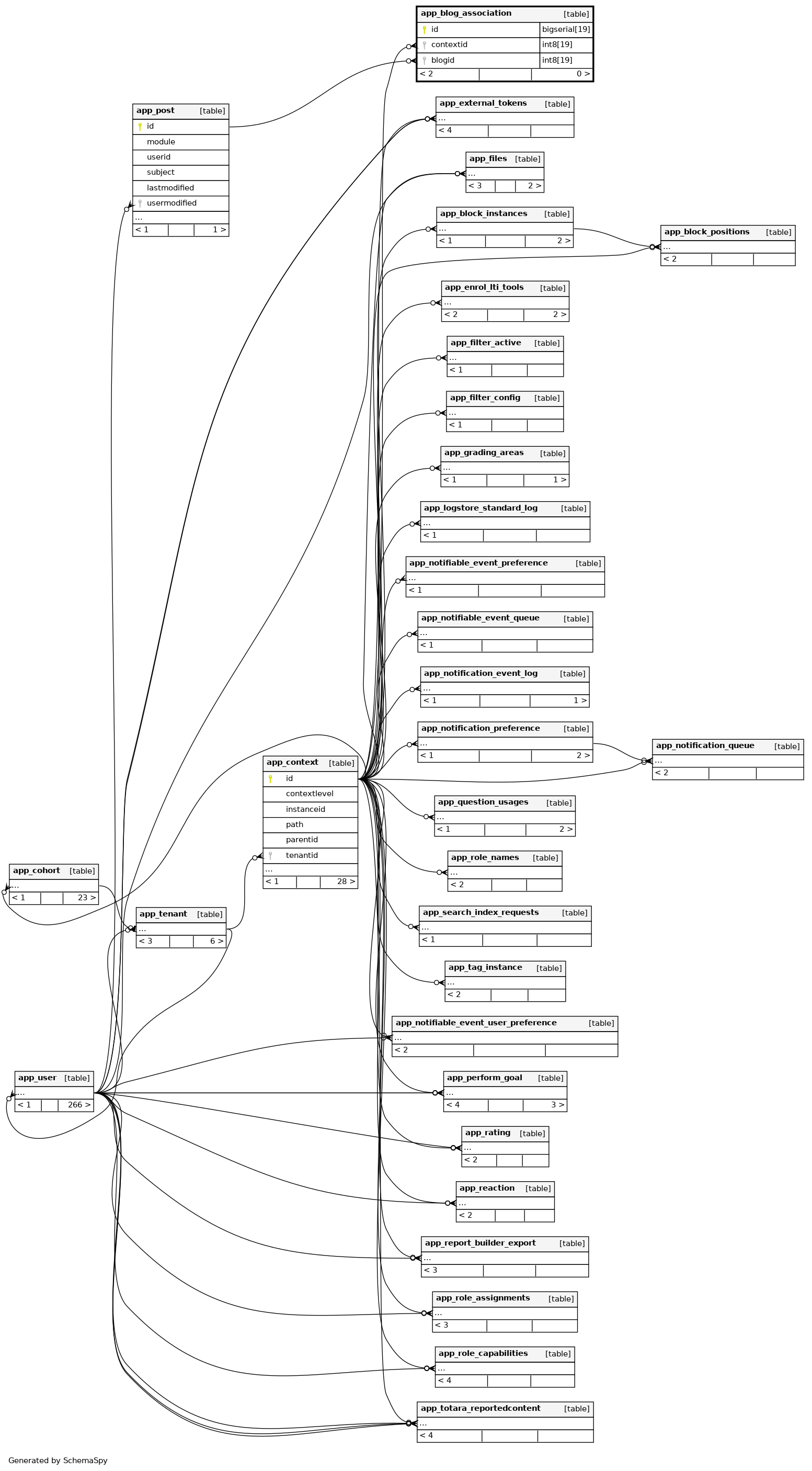
app_blog_association

-1 rows


Description

Associations of blog entries with courses and module instances

Columns

Column Type Size Nulls Auto Default Children Parents Comments
id bigserial 19 nextval('app_blog_association_id_seq'::regclass)
contextid int8 19 null
app_context.id Defined in XML R
blogid int8 19 null
app_post.id Defined in XML R

Indexes

Constraint Name Type Sort Column(s)
app_blogasso_id_pk Primary key Asc id
app_blogasso_blo_ix Performance Asc blogid
app_blogasso_con_ix Performance Asc contextid

Relationships