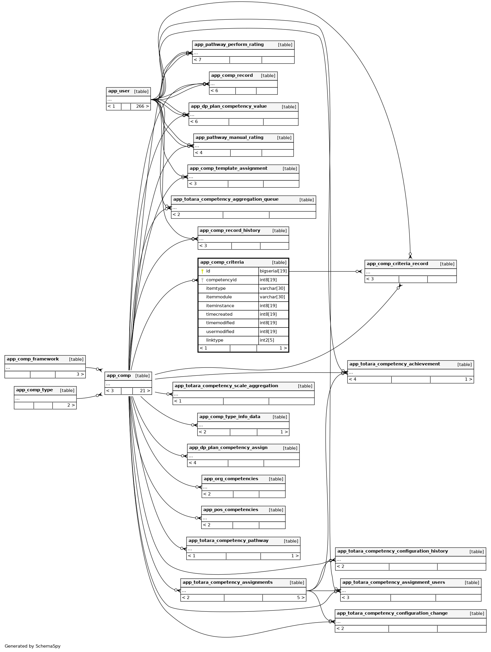
app_comp_criteria

-1 rows


Description

A competency can be achieved by one or more forms of evidence

Columns

Column Type Size Nulls Auto Default Children Parents Comments
id bigserial 19 nextval('app_comp_criteria_id_seq'::regclass)
app_comp_criteria_record.itemid Defined in XML R
competencyid int8 19 null
app_comp.id Defined in XML R
itemtype varchar 30 null
itemmodule varchar 30 null
iteminstance int8 19 null
timecreated int8 19 null
timemodified int8 19 null
usermodified int8 19 null
linktype int2 5 0

Indexes

Constraint Name Type Sort Column(s)
app_compcrit_id_pk Primary key Asc id
app_compcrit_com_ix Performance Asc competencyid
app_compcrit_ite2_ix Performance Asc itemtype
app_compcrit_ite_ix Performance Asc iteminstance

Relationships