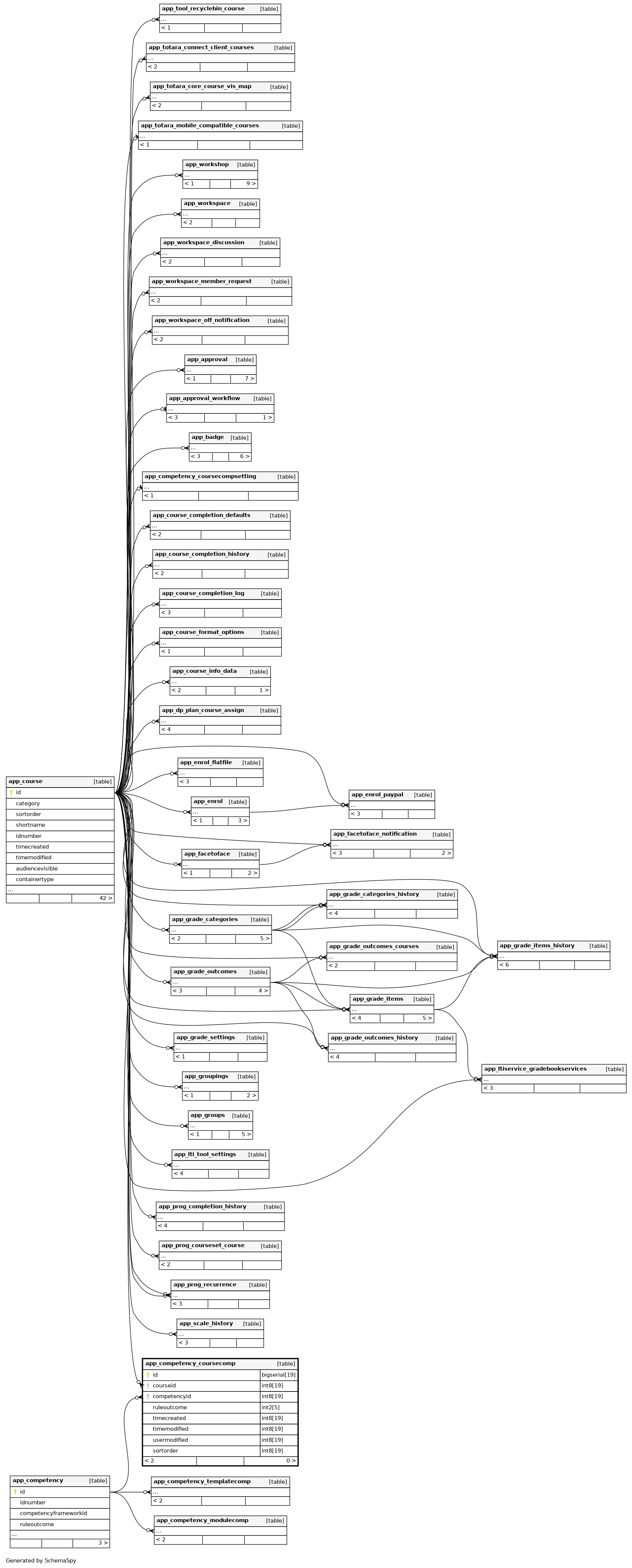
app_competency_coursecomp

-1 rows


Description

Link a competency to a course.

Columns

Column Type Size Nulls Auto Default Children Parents Comments
id bigserial 19 nextval('app_competency_coursecomp_id_seq'::regclass)
courseid int8 19 null
app_course.id Defined in XML R
competencyid int8 19 null
app_competency.id Defined in XML R
ruleoutcome int2 5 null
timecreated int8 19 null
timemodified int8 19 null
usermodified int8 19 null
sortorder int8 19 null

Indexes

Constraint Name Type Sort Column(s)
app_compcour_id2_pk Primary key Asc id
app_compcour_com_ix Performance Asc competencyid
app_compcour_cou2_ix Performance Asc courseid
app_compcour_coucom_uix Must be unique Asc/Asc courseid + competencyid
app_compcour_courul_ix Performance Asc/Asc courseid + ruleoutcome

Relationships