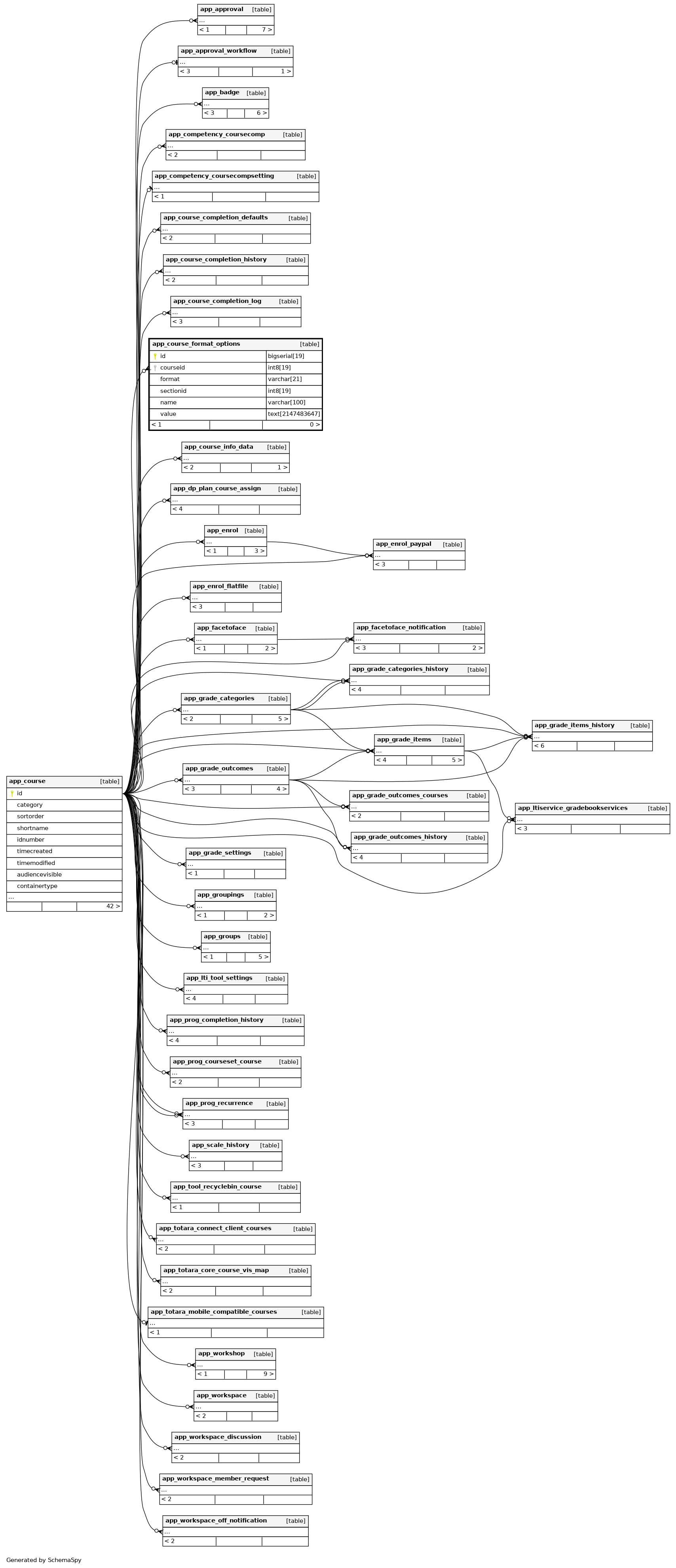
app_course_format_options

-1 rows


Description

Stores format-specific options for the course or course section

Columns

Column Type Size Nulls Auto Default Children Parents Comments
id bigserial 19 nextval('app_course_format_options_id_seq'::regclass)
courseid int8 19 null
app_course.id Defined in XML R
format varchar 21 ''::character varying
sectionid int8 19 0
name varchar 100 ''::character varying
value text 2147483647 null

Indexes

Constraint Name Type Sort Column(s)
app_courformopti_id_pk Primary key Asc id
app_courformopti_cou_ix Performance Asc courseid
app_courformopti_couforsec_uix Must be unique Asc/Asc/Asc/Asc courseid + format + sectionid + name

Relationships