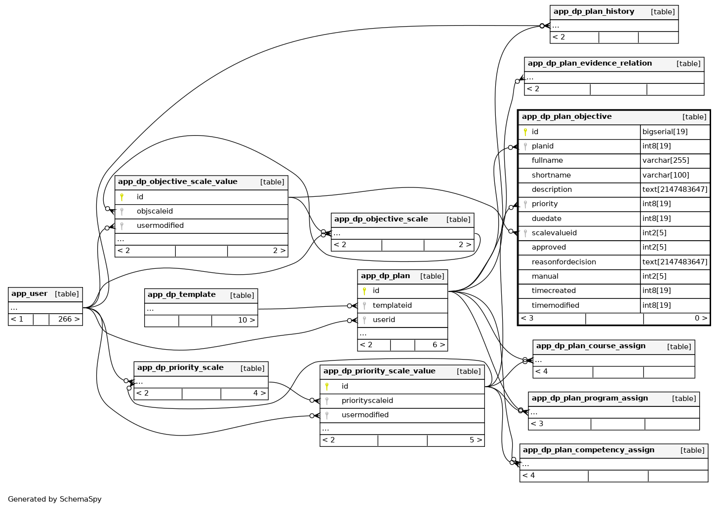
app_dp_plan_objective

-1 rows


Description

One row for each objective in a plan

Columns

Column Type Size Nulls Auto Default Children Parents Comments
id bigserial 19 nextval('app_dp_plan_objective_id_seq'::regclass)
planid int8 19 null
app_dp_plan.id Defined in XML R
fullname varchar 255 null
shortname varchar 100 null
description text 2147483647 null
priority int8 19 null
app_dp_priority_scale_value.id Defined in XML R
duedate int8 19 null
scalevalueid int2 5 null
app_dp_objective_scale_value.id Defined in XML R
approved int2 5 0
reasonfordecision text 2147483647 null
manual int2 5 0
timecreated int8 19 null
timemodified int8 19 null

Indexes

Constraint Name Type Sort Column(s)
app_dpplanobje_id_pk Primary key Asc id
app_dpplanobje_pla_ix Performance Asc planid
app_dpplanobje_pri_ix Performance Asc priority
app_dpplanobje_sca_ix Performance Asc scalevalueid

Relationships