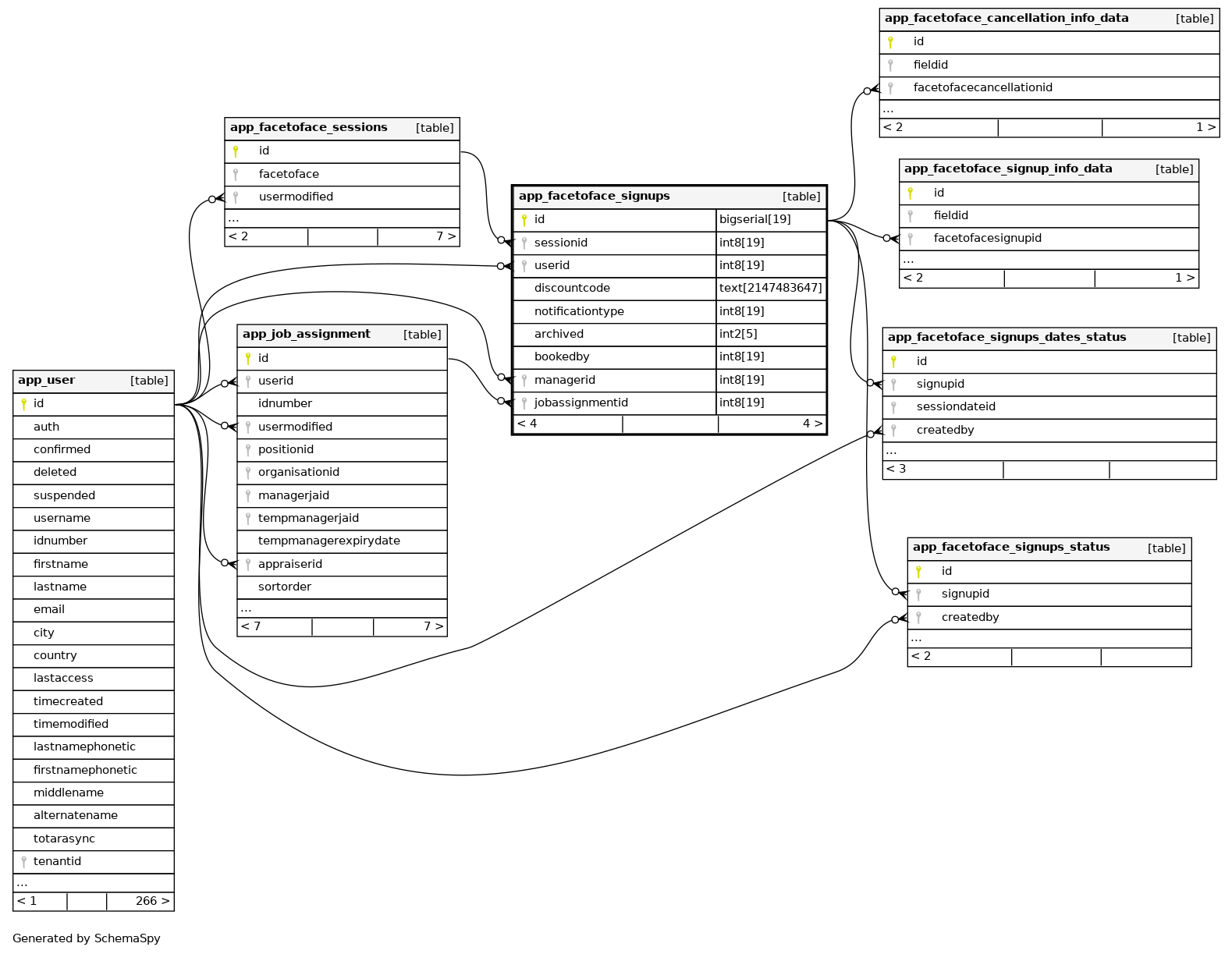
app_facetoface_signups

-1 rows


Description

User signups for events

Columns

Column Type Size Nulls Auto Default Children Parents Comments
id bigserial 19 nextval('app_facetoface_signups_id_seq'::regclass)
app_facetoface_cancellation_info_data.facetofacecancellationid Defined in XML R
app_facetoface_signup_info_data.facetofacesignupid Defined in XML R
app_facetoface_signups_dates_status.signupid Defined in XML R
app_facetoface_signups_status.signupid Defined in XML R
sessionid int8 19 null
app_facetoface_sessions.id Defined in XML R
userid int8 19 null
app_user.id Defined in XML R
discountcode text 2147483647 null
notificationtype int8 19 null
archived int2 5 0
bookedby int8 19 0
managerid int8 19 null
app_user.id Defined in XML R
jobassignmentid int8 19 null
app_job_assignment.id Defined in XML R

Indexes

Constraint Name Type Sort Column(s)
app_facesign_id_pk Primary key Asc id
app_facesign_job_ix Performance Asc jobassignmentid
app_facesign_man_ix Performance Asc managerid
app_facesign_ses_ix Performance Asc sessionid
app_facesign_use_ix Performance Asc userid
app_facesign_usesesarc_ix Performance Asc/Asc/Asc userid + sessionid + archived

Relationships