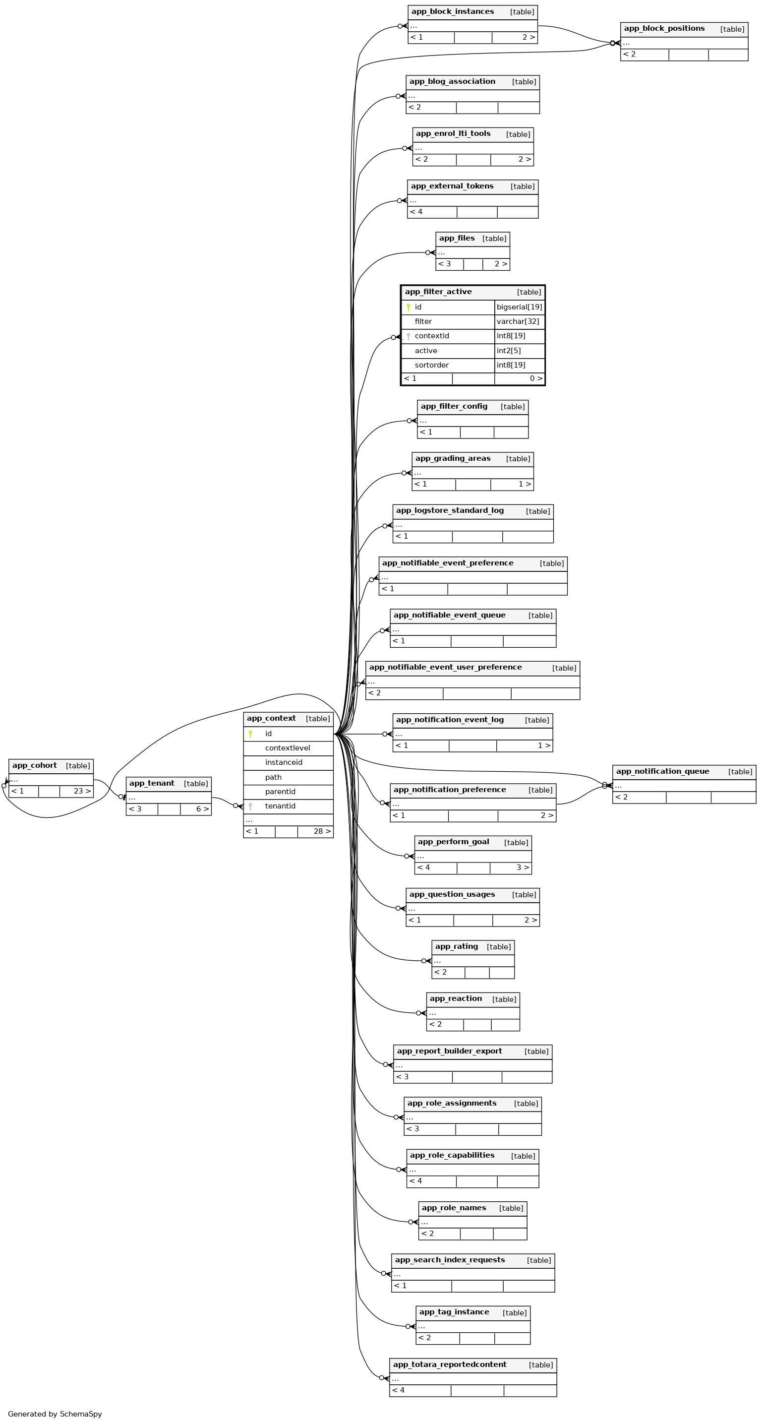
app_filter_active

-1 rows


Description

Stores information about which filters are active in which contexts. Also the filter sort order. See get_active_filters in lib/filterlib.php for how this data is used.

Columns

Column Type Size Nulls Auto Default Children Parents Comments
id bigserial 19 nextval('app_filter_active_id_seq'::regclass)
filter varchar 32 ''::character varying
contextid int8 19 null
app_context.id Defined in XML R
active int2 5 null
sortorder int8 19 0

Indexes

Constraint Name Type Sort Column(s)
app_filtacti_id_pk Primary key Asc id
app_filtacti_con_ix Performance Asc contextid
app_filtacti_confil_uix Must be unique Asc/Asc contextid + filter

Relationships