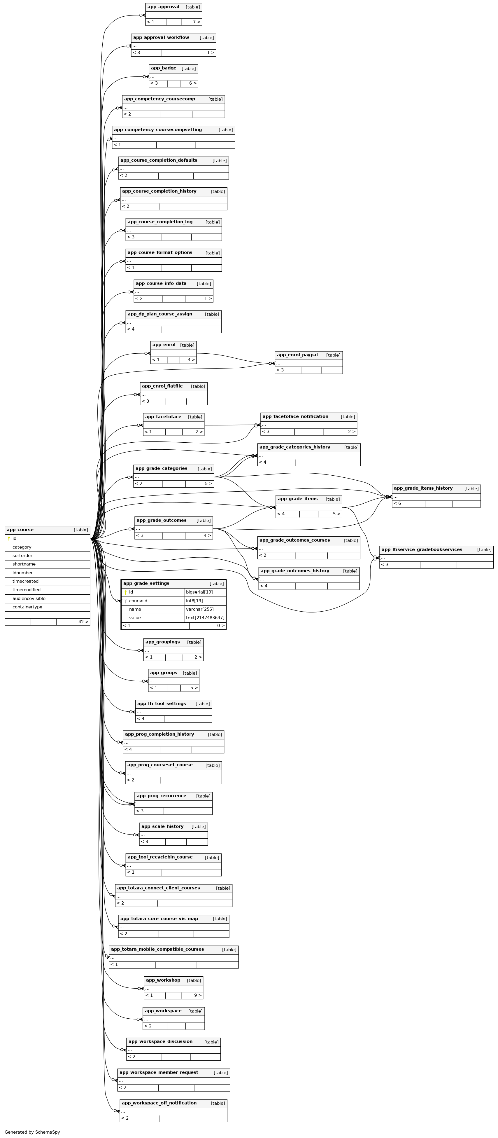
app_grade_settings

-1 rows


Description

gradebook settings

Columns

Column Type Size Nulls Auto Default Children Parents Comments
id bigserial 19 nextval('app_grade_settings_id_seq'::regclass)
courseid int8 19 null
app_course.id Defined in XML R
name varchar 255 ''::character varying
value text 2147483647 null

Indexes

Constraint Name Type Sort Column(s)
app_gradsett_id_pk Primary key Asc id
app_gradsett_cou_ix Performance Asc courseid
app_gradsett_counam_uix Must be unique Asc/Asc courseid + name

Relationships