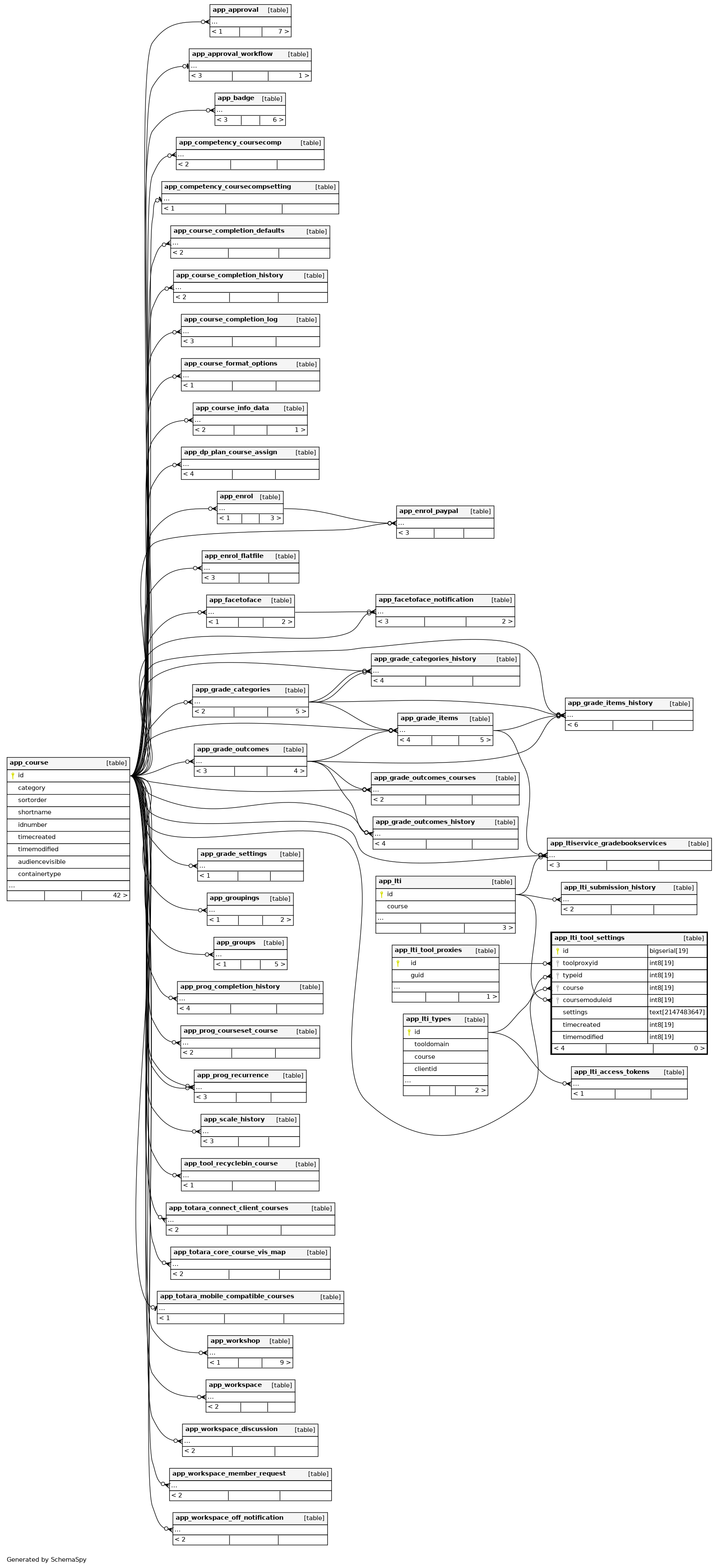
app_lti_tool_settings

-1 rows


Description

LTI tool setting values

Columns

Column Type Size Nulls Auto Default Children Parents Comments
id bigserial 19 nextval('app_lti_tool_settings_id_seq'::regclass)
toolproxyid int8 19 null
app_lti_tool_proxies.id Defined in XML R
typeid int8 19 null
app_lti_types.id Defined in XML R
course int8 19 null
app_course.id Defined in XML R
coursemoduleid int8 19 null
app_lti.id Defined in XML R
settings text 2147483647 null
timecreated int8 19 null
timemodified int8 19 null

Indexes

Constraint Name Type Sort Column(s)
app_ltitoolsett_id_pk Primary key Asc id
app_ltitoolsett_cou2_ix Performance Asc coursemoduleid
app_ltitoolsett_cou_ix Performance Asc course
app_ltitoolsett_too_ix Performance Asc toolproxyid
app_ltitoolsett_typ_ix Performance Asc typeid

Relationships