Columns
| Column | Type | Size | Nulls | Auto | Default | Children | Parents | Comments | ||||||
|---|---|---|---|---|---|---|---|---|---|---|---|---|---|---|
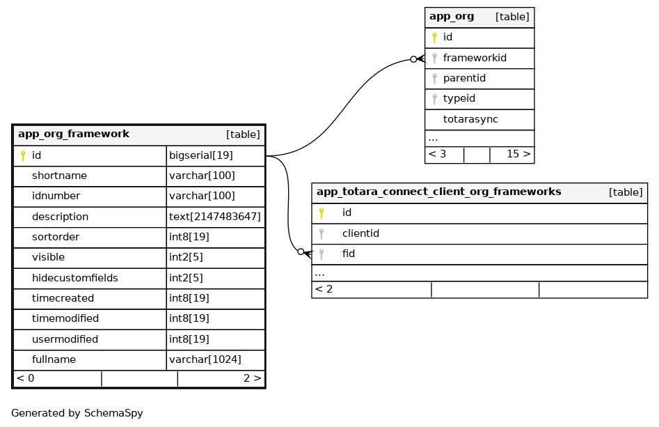
| id | bigserial | 19 | √ | nextval('app_org_framework_id_seq'::regclass) |
|
|
||||||||
| shortname | varchar | 100 | √ | null |
|
|
||||||||
| idnumber | varchar | 100 | √ | null |
|
|
||||||||
| description | text | 2147483647 | √ | null |
|
|
||||||||
| sortorder | int8 | 19 | null |
|
|
|||||||||
| visible | int2 | 5 | null |
|
|
|||||||||
| hidecustomfields | int2 | 5 | null |
|
|
|||||||||
| timecreated | int8 | 19 | null |
|
|
|||||||||
| timemodified | int8 | 19 | null |
|
|
|||||||||
| usermodified | int8 | 19 | null |
|
|
|||||||||
| fullname | varchar | 1024 | √ | null |
|
|
Indexes
| Constraint Name | Type | Sort | Column(s) |
|---|---|---|---|
| app_orgfram_id_pk | Primary key | Asc | id |
| app_orgfram_sor_uix | Must be unique | Asc | sortorder |

