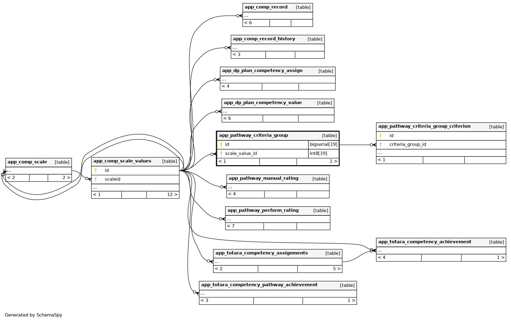
app_pathway_criteria_group

-1 rows


Description

Criteria group pathway definition

Columns

Column Type Size Nulls Auto Default Children Parents Comments
id bigserial 19 nextval('app_pathway_criteria_group_id_seq'::regclass)
app_pathway_criteria_group_criterion.criteria_group_id Defined in XML R
scale_value_id int8 19 null
app_comp_scale_values.id Defined in XML R

Indexes

Constraint Name Type Sort Column(s)
app_pathcritgrou_id_pk Primary key Asc id
app_pathcritgrou_sca_ix Performance Asc scale_value_id

Relationships