Columns
| Column | Type | Size | Nulls | Auto | Default | Children | Parents | Comments | |||||||||
|---|---|---|---|---|---|---|---|---|---|---|---|---|---|---|---|---|---|
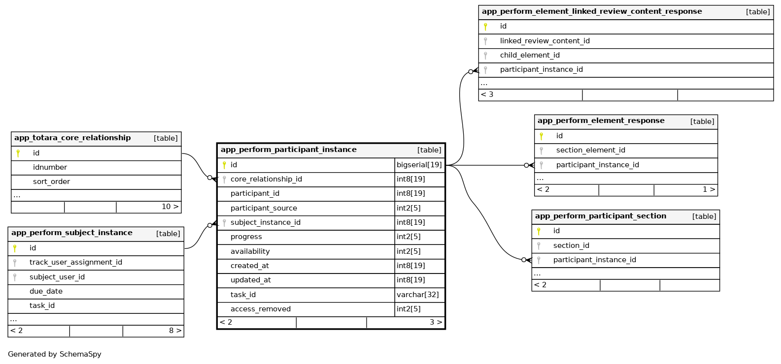
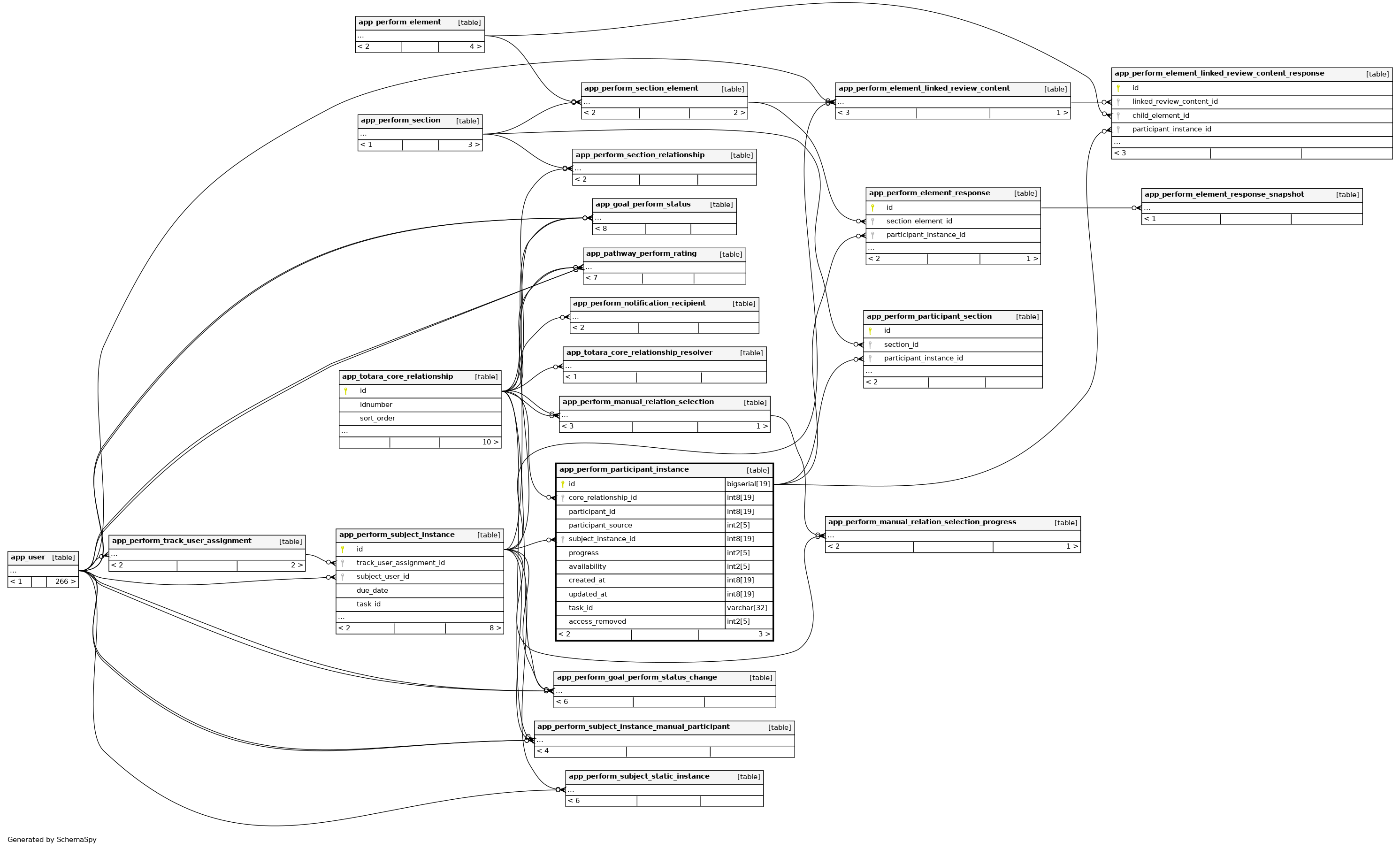
| id | bigserial | 19 | √ | nextval('app_perform_participant_instance_id_seq'::regclass) |
|
|
|||||||||||
| core_relationship_id | int8 | 19 | null |
|
|
||||||||||||
| participant_id | int8 | 19 | null |
|
|
||||||||||||
| participant_source | int2 | 5 | null |
|
|
||||||||||||
| subject_instance_id | int8 | 19 | null |
|
|
||||||||||||
| progress | int2 | 5 | 0 |
|
|
||||||||||||
| availability | int2 | 5 | 0 |
|
|
||||||||||||
| created_at | int8 | 19 | null |
|
|
||||||||||||
| updated_at | int8 | 19 | √ | null |
|
|
|||||||||||
| task_id | varchar | 32 | √ | null |
|
|
|||||||||||
| access_removed | int2 | 5 | 0 |
|
|
Indexes
| Constraint Name | Type | Sort | Column(s) |
|---|---|---|---|
| app_perfpartinst_id_pk | Primary key | Asc | id |
| app_perfpartinst_acc_ix | Performance | Asc | access_removed |
| app_perfpartinst_cor_ix | Performance | Asc | core_relationship_id |
| app_perfpartinst_par_ix | Performance | Asc | participant_id |
| app_perfpartinst_sub_ix | Performance | Asc | subject_instance_id |
| app_perfpartinst_tas_ix | Performance | Asc | task_id |

