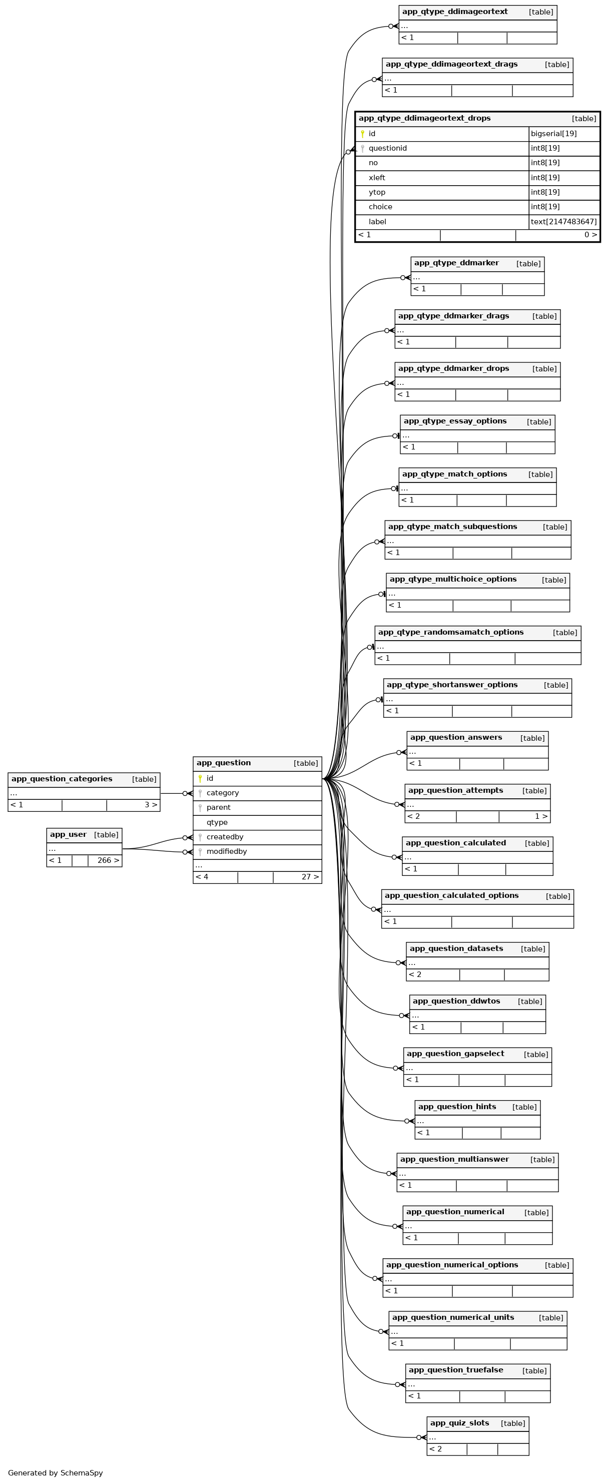
app_qtype_ddimageortext_drops

-1 rows


Description

Drop boxes

Columns

Column Type Size Nulls Auto Default Children Parents Comments
id bigserial 19 nextval('app_qtype_ddimageortext_drops_id_seq'::regclass)
questionid int8 19 0
app_question.id Defined in XML R
no int8 19 0
xleft int8 19 0
ytop int8 19 0
choice int8 19 0
label text 2147483647 null

Indexes

Constraint Name Type Sort Column(s)
app_qtypddimdrop_id_pk Primary key Asc id
app_qtypddimdrop_que_ix Performance Asc questionid

Relationships