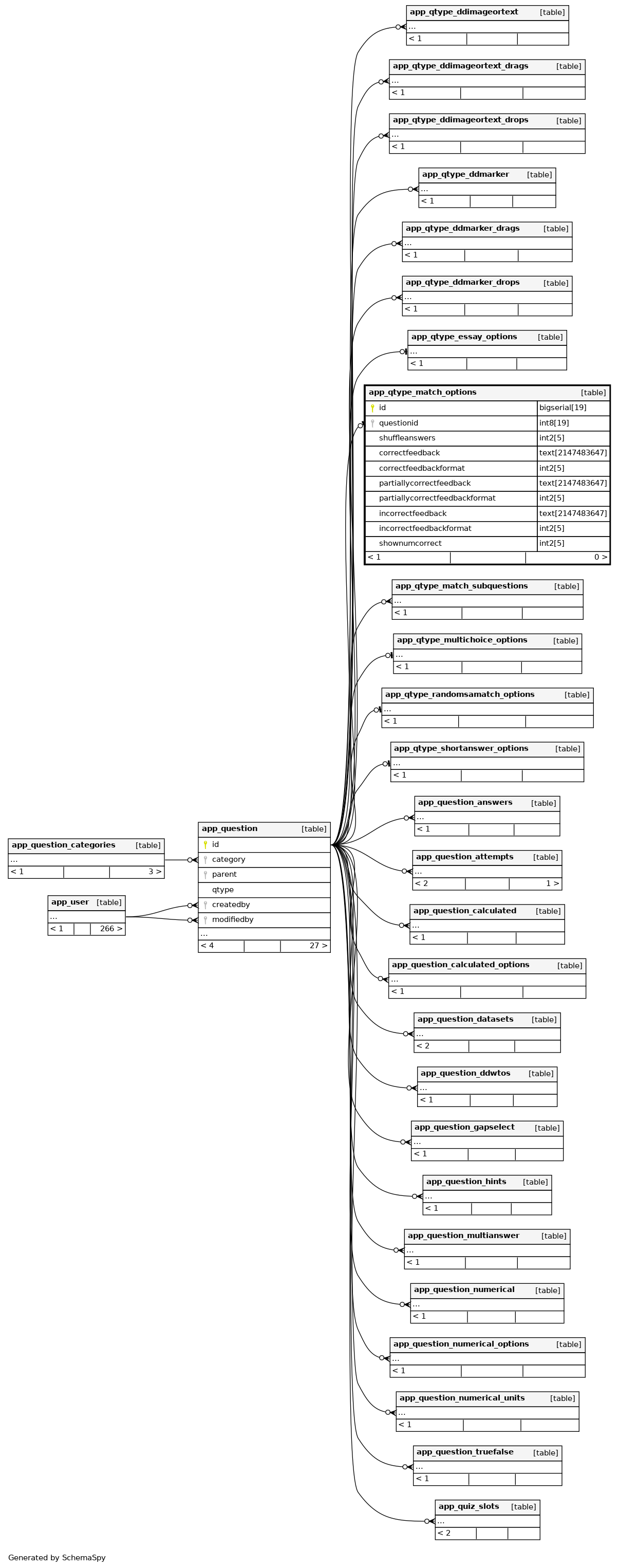
app_qtype_match_options

-1 rows


Description

Defines the question-type specific options for matching questions

Columns

Column Type Size Nulls Auto Default Children Parents Comments
id bigserial 19 nextval('app_qtype_match_options_id_seq'::regclass)
questionid int8 19 0
app_question.id Defined in XML R
shuffleanswers int2 5 1
correctfeedback text 2147483647 null
correctfeedbackformat int2 5 0
partiallycorrectfeedback text 2147483647 null
partiallycorrectfeedbackformat int2 5 0
incorrectfeedback text 2147483647 null
incorrectfeedbackformat int2 5 0
shownumcorrect int2 5 0

Indexes

Constraint Name Type Sort Column(s)
app_qtypmatcopti_id_pk Primary key Asc id
app_qtypmatcopti_que_uix Must be unique Asc questionid

Relationships