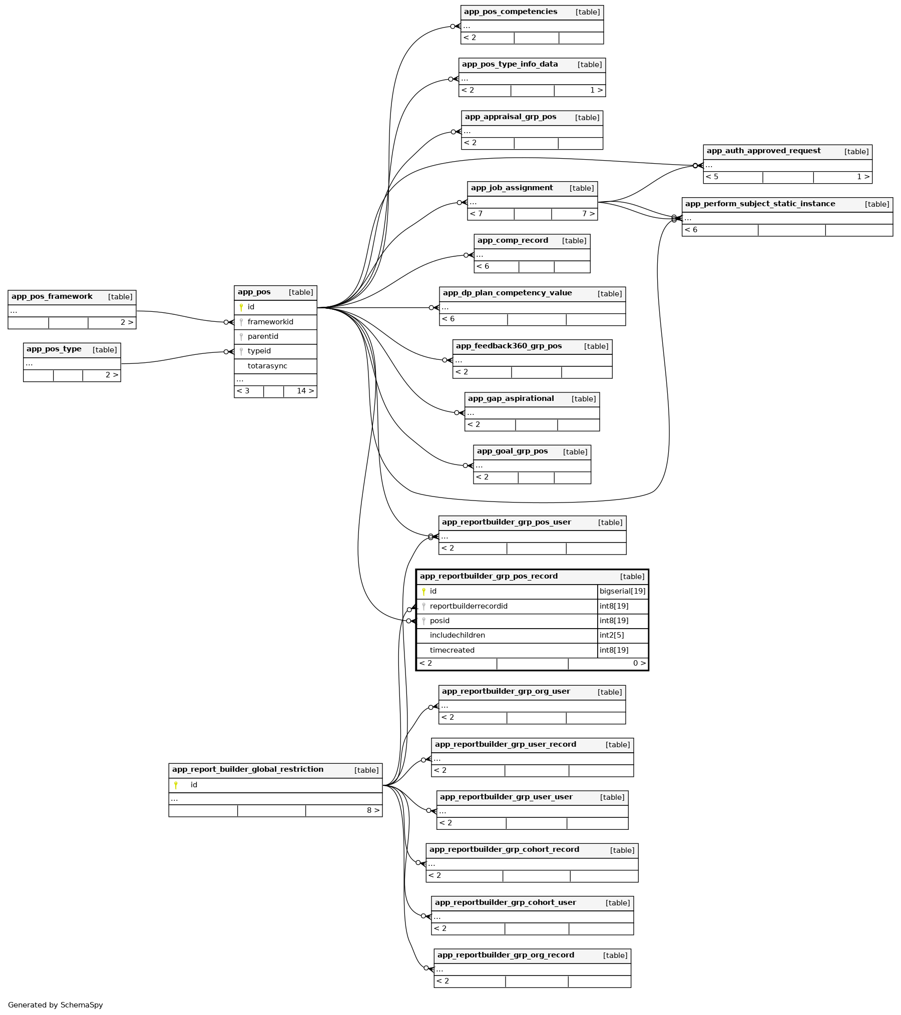
app_reportbuilder_grp_pos_record

-1 rows


Description

Positions that restricted users can see

Columns

Column Type Size Nulls Auto Default Children Parents Comments
id bigserial 19 nextval('app_reportbuilder_grp_pos_record_id_seq'::regclass)
reportbuilderrecordid int8 19 null
app_report_builder_global_restriction.id Defined in XML R
posid int8 19 null
app_pos.id Defined in XML R
includechildren int2 5 0
timecreated int8 19 0

Indexes

Constraint Name Type Sort Column(s)
app_repogrpposreco_id_pk Primary key Asc id
app_repogrpposreco_pos_ix Performance Asc posid
app_repogrpposreco_rep_ix Performance Asc reportbuilderrecordid

Relationships