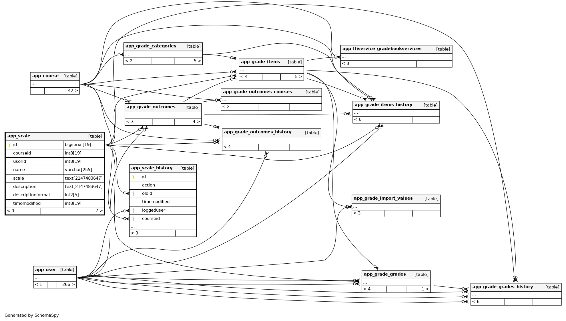
Columns
| Column | Type | Size | Nulls | Auto | Default | Children | Parents | Comments | |||||||||||||||||||||
|---|---|---|---|---|---|---|---|---|---|---|---|---|---|---|---|---|---|---|---|---|---|---|---|---|---|---|---|---|---|
| id | bigserial | 19 | √ | nextval('app_scale_id_seq'::regclass) |
|
|
|||||||||||||||||||||||
| courseid | int8 | 19 | 0 |
|
|
||||||||||||||||||||||||
| userid | int8 | 19 | 0 |
|
|
||||||||||||||||||||||||
| name | varchar | 255 | ''::character varying |
|
|
||||||||||||||||||||||||
| scale | text | 2147483647 | null |
|
|
||||||||||||||||||||||||
| description | text | 2147483647 | null |
|
|
||||||||||||||||||||||||
| descriptionformat | int2 | 5 | 0 |
|
|
||||||||||||||||||||||||
| timemodified | int8 | 19 | 0 |
|
|
Indexes
| Constraint Name | Type | Sort | Column(s) |
|---|---|---|---|
| app_scal_id_pk | Primary key | Asc | id |
| app_scal_cou_ix | Performance | Asc | courseid |

