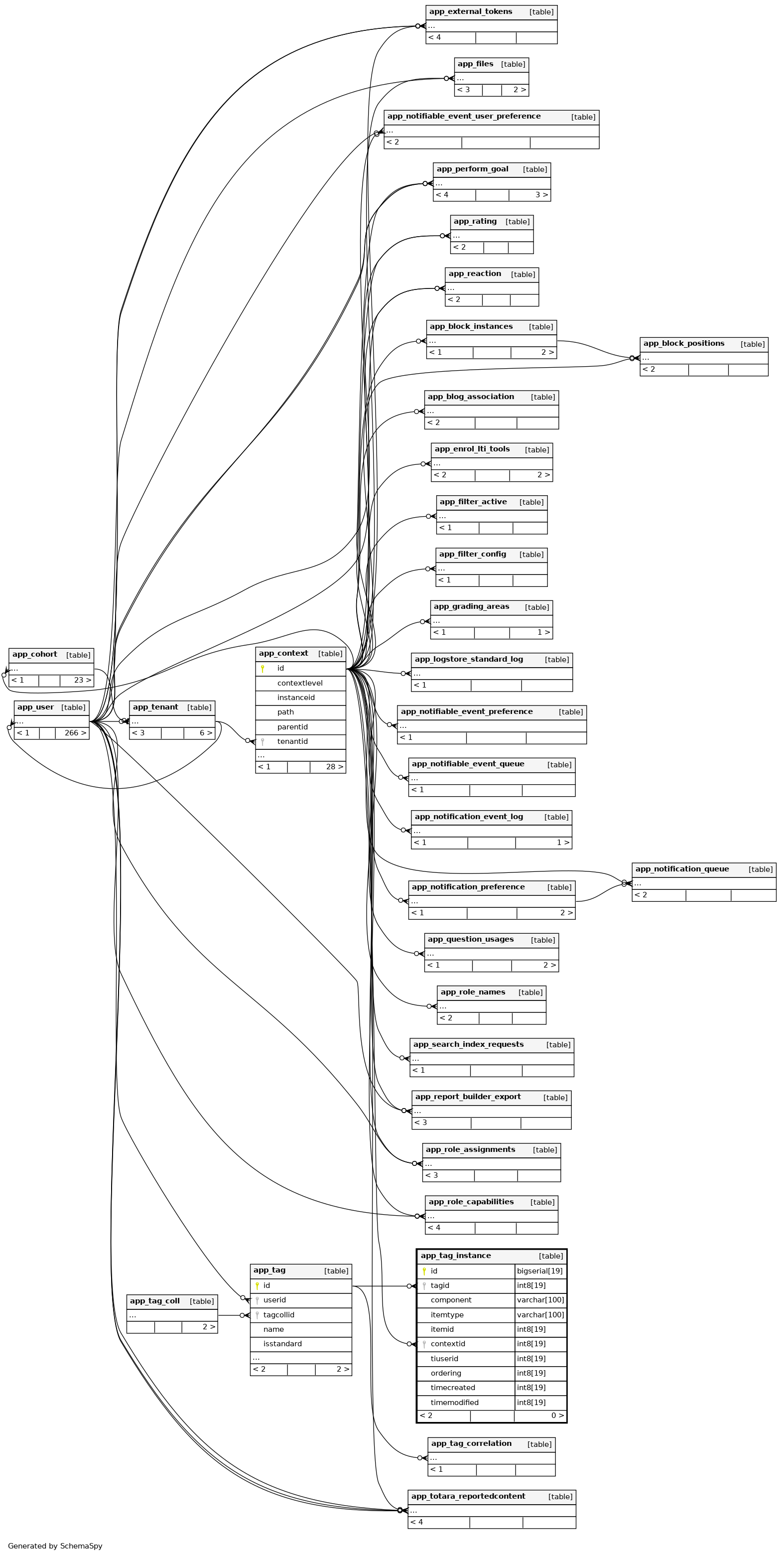
app_tag_instance

-1 rows


Description

tag_instance table holds the information of associations between tags and other items

Columns

Column Type Size Nulls Auto Default Children Parents Comments
id bigserial 19 nextval('app_tag_instance_id_seq'::regclass)
tagid int8 19 null
app_tag.id Defined in XML R
component varchar 100 ''::character varying
itemtype varchar 100 ''::character varying
itemid int8 19 null
contextid int8 19 null
app_context.id Defined in XML R
tiuserid int8 19 0
ordering int8 19 null
timecreated int8 19 0
timemodified int8 19 0

Indexes

Constraint Name Type Sort Column(s)
app_taginst_id_pk Primary key Asc id
app_taginst_comiteitetiuta_uix Must be unique Asc/Asc/Asc/Asc/Asc component + itemtype + itemid + tiuserid + tagid
app_taginst_con_ix Performance Asc contextid
app_taginst_itecomtagcon_ix Performance Asc/Asc/Asc/Asc itemtype + component + tagid + contextid
app_taginst_tag_ix Performance Asc tagid

Relationships