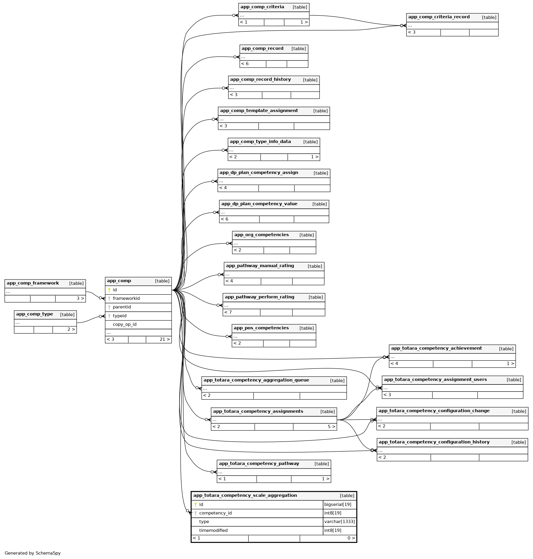
app_totara_competency_scale_aggregation

-1 rows


Description

Method of aggregation when determining achieved value

Columns

Column Type Size Nulls Auto Default Children Parents Comments
id bigserial 19 nextval('app_totara_competency_scale_aggregation_id_seq'::regclass)
competency_id int8 19 null
app_comp.id Defined in XML R
type varchar 1333 ''::character varying
timemodified int8 19 null

Indexes

Constraint Name Type Sort Column(s)
app_totacompscalaggr_id_pk Primary key Asc id
app_totacompscalaggr_com_ix Performance Asc competency_id

Relationships