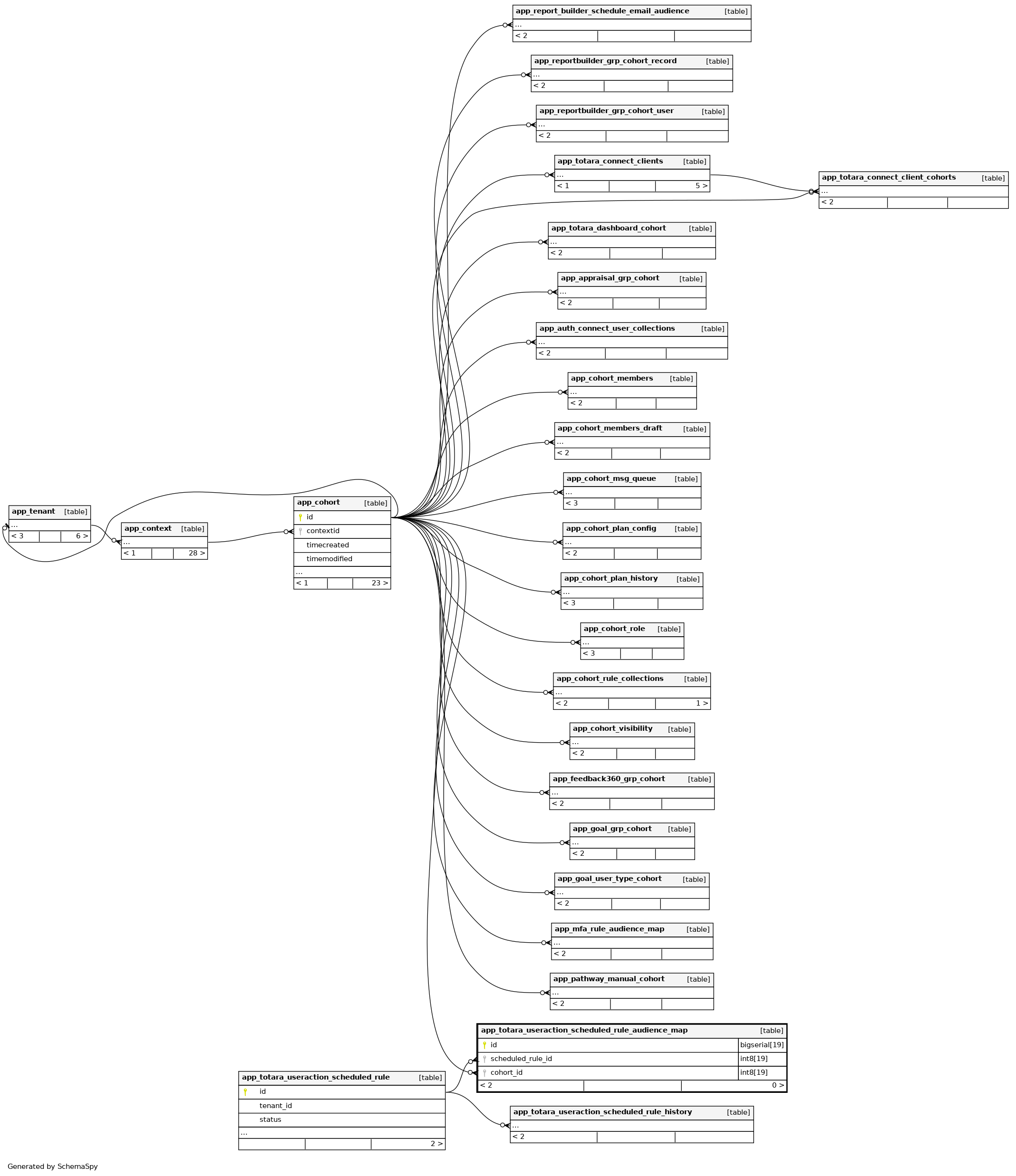
app_totara_useraction_scheduled_rule_audience_map

-1 rows


Description

Mapping between scheduled rules and audiences.

Columns

Column Type Size Nulls Auto Default Children Parents Comments
id bigserial 19 nextval('app_totara_useraction_scheduled_rule_audience_map_id_seq'::regclass)
scheduled_rule_id int8 19 null
app_totara_useraction_scheduled_rule.id Defined in XML R
cohort_id int8 19 null
app_cohort.id Defined in XML R

Indexes

Constraint Name Type Sort Column(s)
app_totauserscheruleaudimap_pk Primary key Asc id
app_totauserscheruleaudima2_ix Performance Asc cohort_id
app_totauserscheruleaudima_uix Must be unique Asc/Asc scheduled_rule_id + cohort_id
app_totauserscheruleaudimap_ix Performance Asc scheduled_rule_id

Relationships