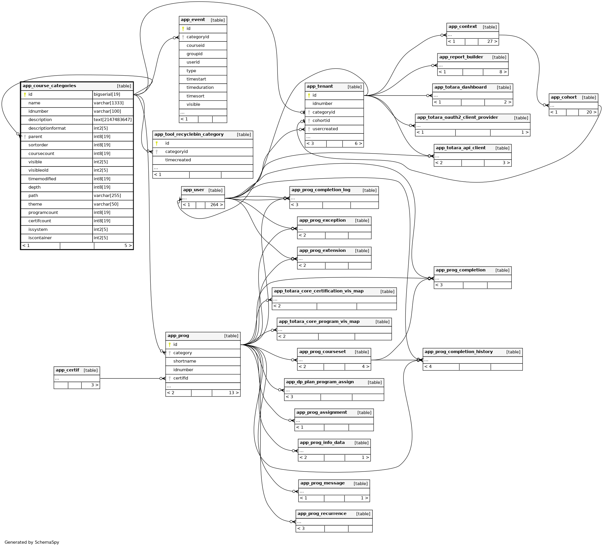
Columns
| Column | Type | Size | Nulls | Auto | Default | Children | Parents | Comments | |||||||||||||||
|---|---|---|---|---|---|---|---|---|---|---|---|---|---|---|---|---|---|---|---|---|---|---|---|
| id | bigserial | 19 | √ | nextval('app_course_categories_id_seq'::regclass) |
|
|
|||||||||||||||||
| name | varchar | 1333 | ''::character varying |
|
|
||||||||||||||||||
| idnumber | varchar | 100 | √ | null |
|
|
|||||||||||||||||
| description | text | 2147483647 | √ | null |
|
|
|||||||||||||||||
| descriptionformat | int2 | 5 | 0 |
|
|
||||||||||||||||||
| parent | int8 | 19 | 0 |
|
|
||||||||||||||||||
| sortorder | int8 | 19 | 0 |
|
|
||||||||||||||||||
| coursecount | int8 | 19 | 0 |
|
|
||||||||||||||||||
| visible | int2 | 5 | 1 |
|
|
||||||||||||||||||
| visibleold | int2 | 5 | 1 |
|
|
||||||||||||||||||
| timemodified | int8 | 19 | 0 |
|
|
||||||||||||||||||
| depth | int8 | 19 | 0 |
|
|
||||||||||||||||||
| path | varchar | 255 | ''::character varying |
|
|
||||||||||||||||||
| theme | varchar | 50 | √ | null |
|
|
|||||||||||||||||
| programcount | int8 | 19 | 0 |
|
|
||||||||||||||||||
| certifcount | int8 | 19 | 0 |
|
|
||||||||||||||||||
| issystem | int2 | 5 | 0 |
|
|
||||||||||||||||||
| iscontainer | int2 | 5 | 0 |
|
|
Indexes
| Constraint Name | Type | Sort | Column(s) |
|---|---|---|---|
| app_courcate_id_pk | Primary key | Asc | id |
| app_courcate_par_ix | Performance | Asc | parent |

