Columns
| Column | Type | Size | Nulls | Auto | Default | Children | Parents | Comments | ||||||
|---|---|---|---|---|---|---|---|---|---|---|---|---|---|---|
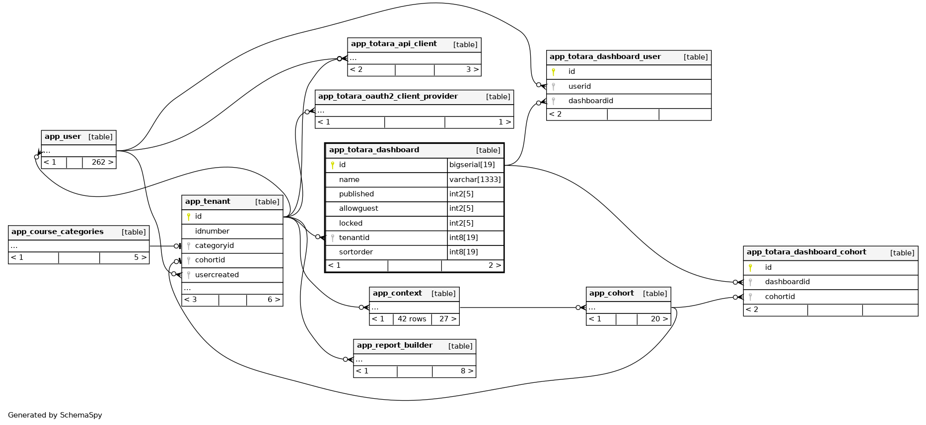
| id | bigserial | 19 | √ | nextval('app_totara_dashboard_id_seq'::regclass) |
|
|
||||||||
| name | varchar | 1333 | ''::character varying |
|
|
|||||||||
| published | int2 | 5 | 0 |
|
|
|||||||||
| allowguest | int2 | 5 | 0 |
|
|
|||||||||
| locked | int2 | 5 | 0 |
|
|
|||||||||
| tenantid | int8 | 19 | √ | null |
|
|
||||||||
| sortorder | int8 | 19 | 0 |
|
|
Indexes
| Constraint Name | Type | Sort | Column(s) |
|---|---|---|---|
| app_totadash_id_pk | Primary key | Asc | id |
| app_totadash_pub_ix | Performance | Asc | published |
| app_totadash_sor_ix | Performance | Asc | sortorder |
| app_totadash_ten_ix | Performance | Asc | tenantid |

