Columns
| Column | Type | Size | Nulls | Auto | Default | Children | Parents | Comments | |||
|---|---|---|---|---|---|---|---|---|---|---|---|
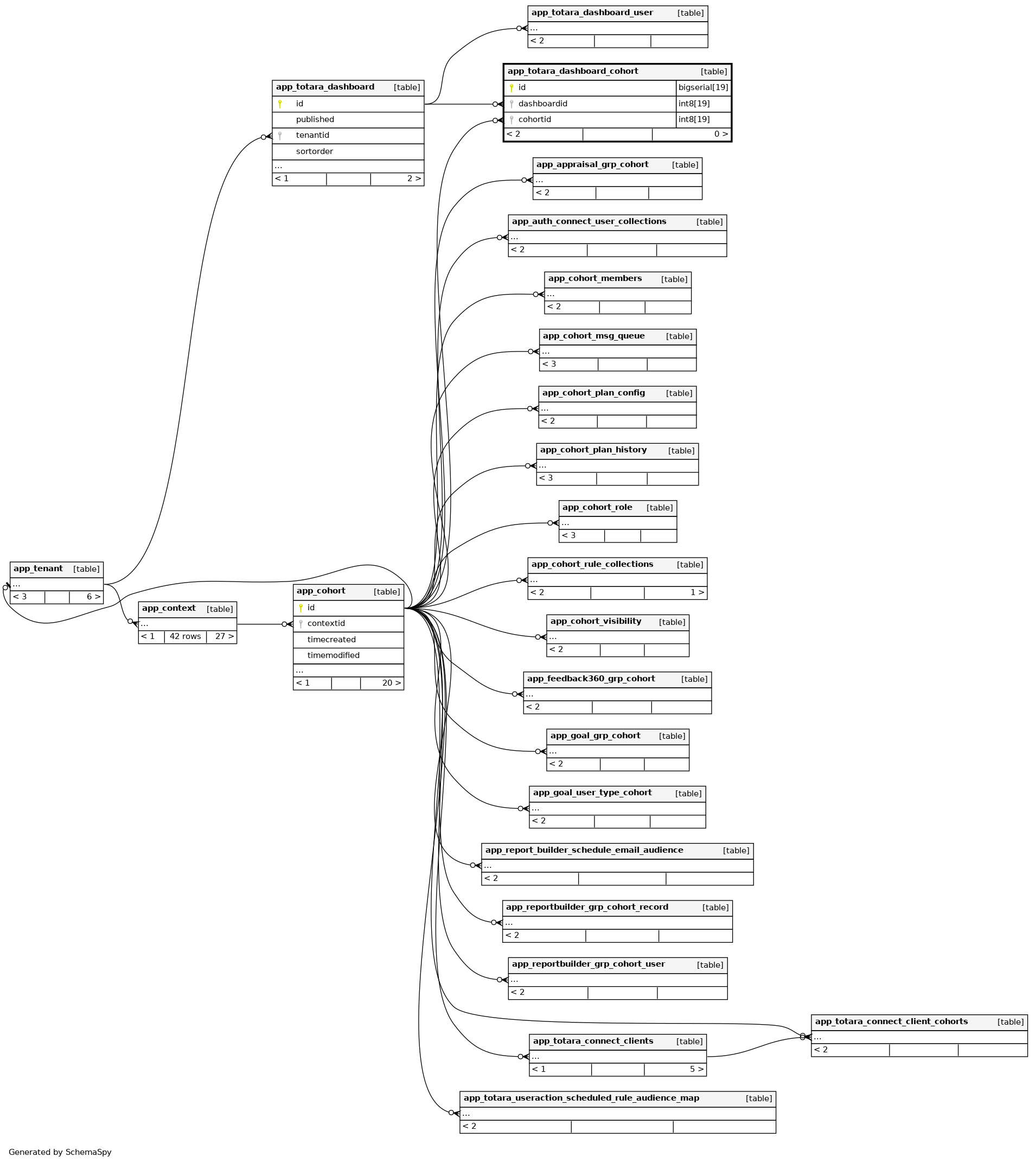
| id | bigserial | 19 | √ | nextval('app_totara_dashboard_cohort_id_seq'::regclass) |
|
|
|||||
| dashboardid | int8 | 19 | null |
|
|
||||||
| cohortid | int8 | 19 | null |
|
|
Indexes
| Constraint Name | Type | Sort | Column(s) |
|---|---|---|---|
| app_totadashcoho_id_pk | Primary key | Asc | id |
| app_totadashcoho_coh_ix | Performance | Asc | cohortid |
| app_totadashcoho_das_ix | Performance | Asc | dashboardid |

