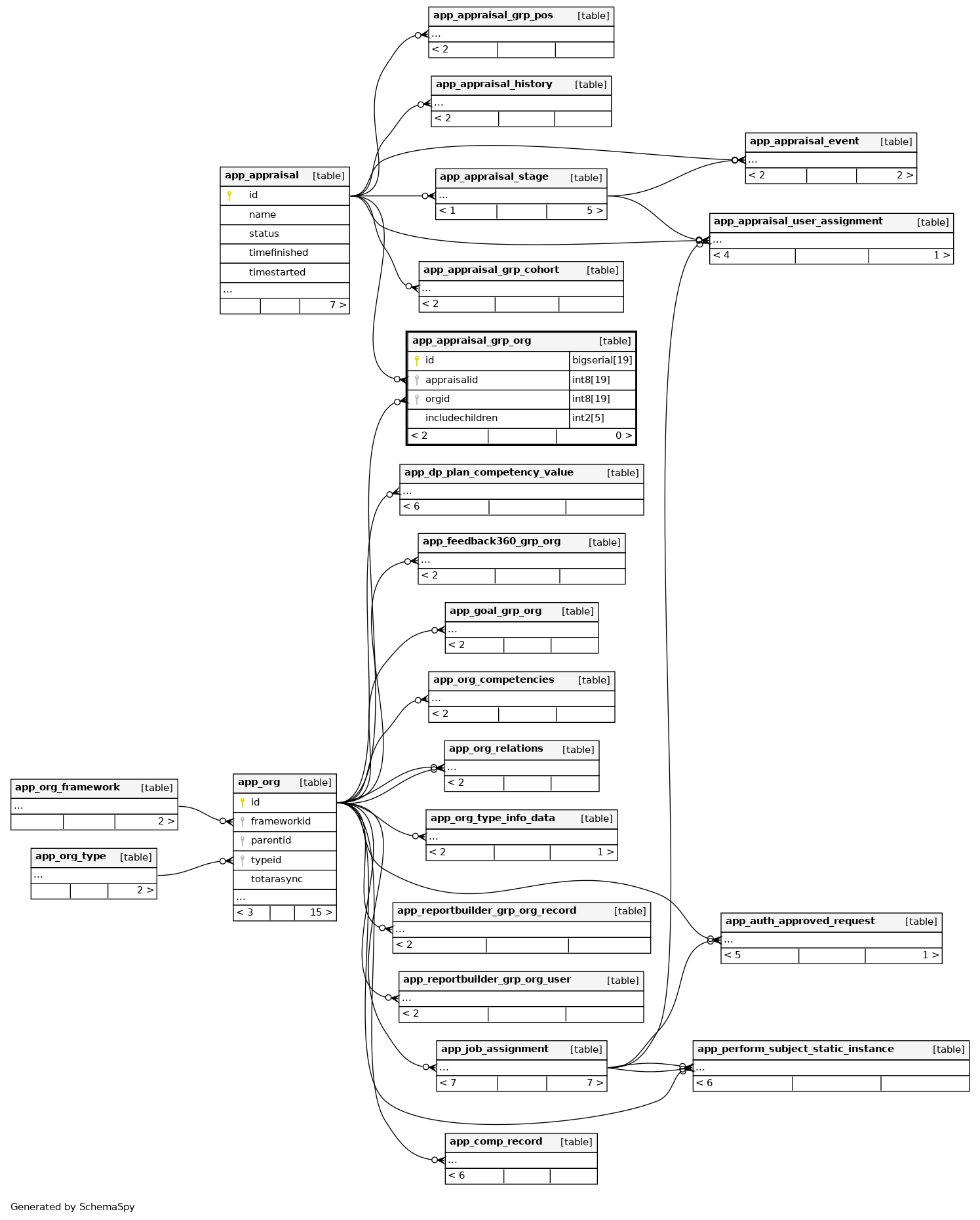
app_appraisal_grp_org

-1 rows


Description

Organisations assigned to appraisal

Columns

Column Type Size Nulls Auto Default Children Parents Comments
id bigserial 19 nextval('app_appraisal_grp_org_id_seq'::regclass)
appraisalid int8 19 null
app_appraisal.id Defined in XML R
orgid int8 19 null
app_org.id Defined in XML R
includechildren int2 5 null

Indexes

Constraint Name Type Sort Column(s)
app_apprgrporg_id_pk Primary key Asc id
app_apprgrporg_app_ix Performance Asc appraisalid
app_apprgrporg_org_ix Performance Asc orgid

Relationships